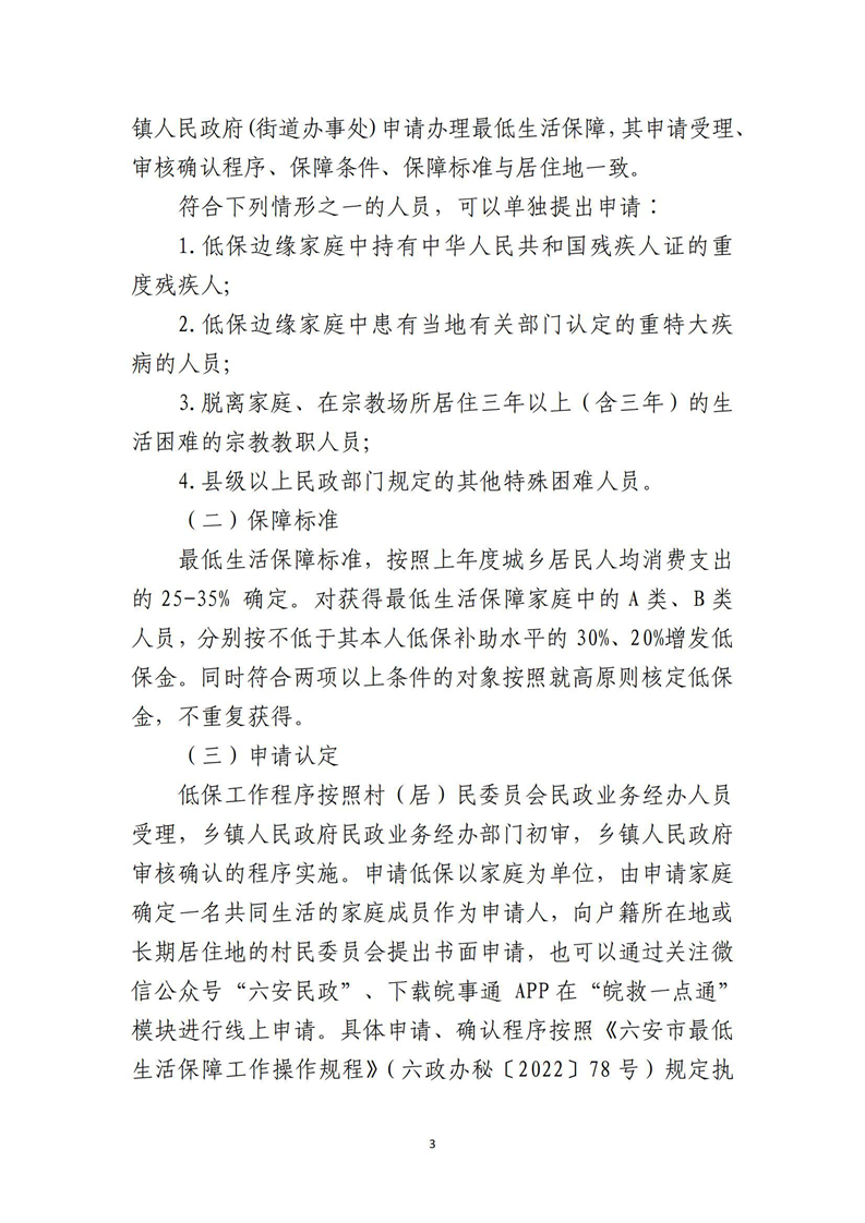
返回首页
长辈版
无障碍
网站首页
>
信息公开
>霍邱县范桥镇
>
财政资金
>
财政专项资金管理和使用情况
>
临时救助资金管理和使用
>
政策与标准
索
引
号:
11341423068092300Y/202507-00038
组配分类:
政策与标准
发布机构:
霍邱县范桥镇
主题分类:
民政、扶贫,其他
成文日期:
暂无
发文日期:
2025-11-25 11:01
文 号:
关
键
词:
名 称:
【政策文件】关于印发《霍邱县困难群众救助实施方案之城乡最低生活保障实施方案、特困人员救助供养实施方案、临时救助实施方案》的通知
有
效
性:
有效
【政策文件】关于印发《霍邱县困难群众救助实施方案之城乡最低生活保障实施方案、特困人员救助供养实施方案、临时救助实施方案》的通知
浏览次数:
来源:霍邱县范桥镇
时间:2025-11-25 11:01
我要纠错
文字大小:[
大
中
小
]
背景色:
标签:
文件下载
政策咨询
如果您对该政策文件有疑问,可以拨打标题上方的电话咨询相关部门。
打印本页
关闭窗口