返回首页
长辈版
无障碍
网站首页
>
信息公开
>霍邱县文明创建指导中心
>
三公经费
索
引
号:
/202309-00002
组配分类:
三公经费
发布机构:
霍邱县文明创建指导中心
主题分类:
财政、金融、审计、统计
成文日期:
暂无
发文日期:
2023-09-28 14:44
文 号:
关
键
词:
名 称:
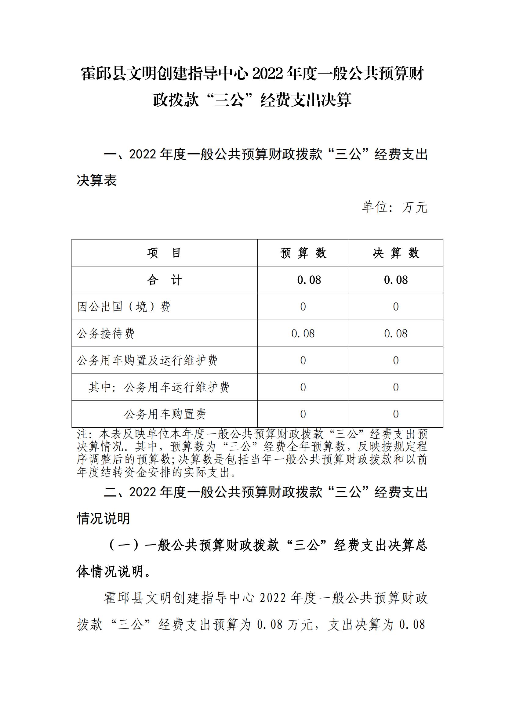
文创中心2022年“三公”决算公开
有
效
性:
有效
文创中心2022年“三公”决算公开
浏览次数:
来源:霍邱县委宣传部
时间:2023-09-28 14:44
我要纠错
文字大小:[
大
中
小
]
背景色:
标签:
文件下载
政策咨询
如果您对该政策文件有疑问,可以拨打标题上方的电话咨询相关部门。
打印本页
关闭窗口