| 索引号: | 11341423003236051E/202509-00057 | 信息分类: | 科技、教育,其他 |
|---|---|---|---|
| 内容分类: | 财务信息 | 发文日期: | 2025-09-22 16:08:40 |
| 发布机构: | 霍邱县 | 生成日期: | 2025-09-22 16:08:40 |
| 来源单位: | 霍邱县教育局 | ||
| 生效时间: | 废止时间: | ||
| 名 称: | 2024年教育局部门决算公开 | ||
| 文 号: | 关键词: | ||
| 索引号: | 11341423003236051E/202509-00057 |
|---|---|
| 信息分类: | 科技、教育,其他 |
| 内容分类: | 财务信息 |
| 发文日期: | 2025-09-22 16:08:40 |
| 发布机构: | 霍邱县 |
| 生成日期: | 2025-09-22 16:08:40 |
| 来源单位: | 霍邱县教育局 |
| 生效时间: | |
| 废止时间: | |
| 名 称: | 2024年教育局部门决算公开 |
| 文 号: | |
| 关键词: |
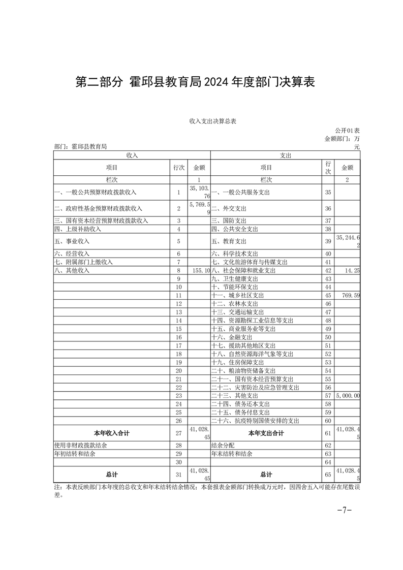
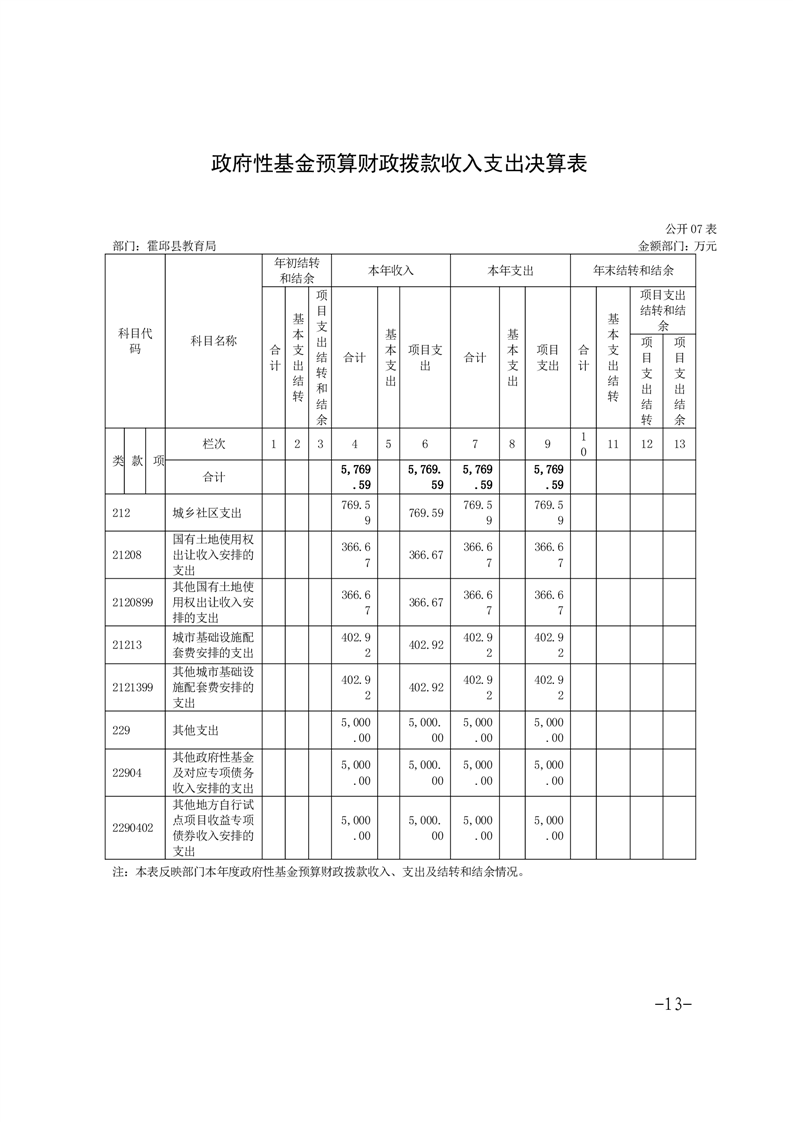
2024年教育局部门决算公开

























专题首页
政策解读
回应关切
在线办事
依申请公开
皖公网安备34152202000119号