【义务教育家庭经济困难学生生活补助-沿用】安徽省财政厅 安徽省教育厅关于印发《安徽省城乡义务教育补助经费管理办法》的通知
各市、县(区)财政局、教育局:
为规范和加强城乡义务教育补助经费管理,提高资金使用效益,根据《财政部教育部关于印发〈城乡义务教育补助经费管理办法〉的通知》(财教〔2021〕56号)精神和国家、省有关规定,省财政厅、省教育厅制定了《安徽省城乡义务教育补助经费管理办法》,现予印发,请遵照执行。
安徽省财政厅 安徽省教育厅
2021年8月4日
安徽省城乡义务教育补助经费管理办法
第一条 为加强城乡义务教育补助经费管理,提高资金使用效益,推进义务教育均衡发展,根据《财政部、教育部关于印发〈城乡义务教育补助经费管理办法〉的通知》(财教〔2021〕56号)和国家预算管理有关规定,制定本办法。
第二条 本办法所称城乡义务教育补助经费(以下称补助经费),是指中央和省财政用于支持城乡义务教育发展的转移支付资金。本办法所称城市、农村地区划分标准:国家统计局最新版本的《统计用区划代码》中的第5-6位(区县代码)为01-20且《统计用城乡划分代码》中的第13-15位(城乡分类代码)为111的主城区为城市,其他地区为农村。
第三条 补助经费管理遵循“城乡统一、重在农村,统筹安排、突出重点,客观公正、规范透明,注重绩效、强化监督”的原则。
第四条 现阶段,补助经费支持方向包括:
(一)落实城乡义务教育经费保障机制。
1.对城乡义务教育学生(含民办学校学生)免除学杂费、免费提供教科书、对家庭经济困难学生补助生活费。民办学校学生由学校按照获得的生均公用经费补助免除学杂费。免费提供国家规定课程教科书和免费为小学一年级新生提供正版学生字典的补助标准由国家统一制定,所需资金由中央财政全额承担。家庭经济困难学生生活补助资金由中央与市、县(区)按规定比例分担,其中家庭经济困难寄宿生生活补助国家基础标准由国家统一制定,并按国家基础标准的一定比例核定家庭经济困难非寄宿生生活补助标准。
2.对城乡义务教育学校(含民办学校)按照不低于生均公用经费基准定额的标准补助公用经费,并适当提高寄宿制学校、规模较小学校、特殊教育学校和随班就读残疾学生的公用经费补助水平。城乡义务教育生均公用经费基准定额由国家统一制定。公用经费补助资金由中央、省与市、县(区)按规定比例分担,用于保障学校正常运转、完成教育教学活动和其他日常工作任务等方面支出,具体支出范围包括:教学业务与管理、教师培训、实验实习、文体活动、水电、取暖、交通差旅、邮电,仪器设备及图书资料等购置,房屋、建筑物及仪器设备的日常维修维护等。公用经费补助资金不得用于教职工福利、临时聘用人员工资等人员经费,基本建设投资,偿还债务等方面的支出。其中,教师培训费按照学校年度公用经费预算总额的5%安排,用于教师按照学校年度培训计划参加培训所需的差旅费、伙食补助费、资料费和住宿费等开支。
3.巩固完善农村义务教育学校校舍安全保障长效机制,支持公办学校维修改造、抗震加固、改扩建校舍及其附属设施。公办学校校舍单位面积补助测算标准由国家统一制定,所需资金由中央与省级按规定比例分担。
4.对落实乡村教师生活补助等政策中央财政给予综合奖补,奖补资金根据奖补标准、调整系数等绩效因素核定,各地可统筹用于城乡义务教育经费保障机制相关支出。
(二)实施农村义务教育阶段学校教师特设岗位计划,中央财政对特岗教师给予工资性补助,补助资金按规定据实结算。
(三)实施农村义务教育学生营养改善计划。国家统一制定学生营养膳食补助国家基础标准。国家试点地区营养膳食补助所需资金,由中央财政全额承担,用于向学生提供等值优质的食品,不得以现金形式直接发放,不得用于补贴教职工伙食、学校公用经费,不得用于劳务费、宣传费、运输费等工作经费;对于省里试点地区,中央和省财政给予生均定额奖补;对于自主试点地区,中央财政给予生均定额奖补。
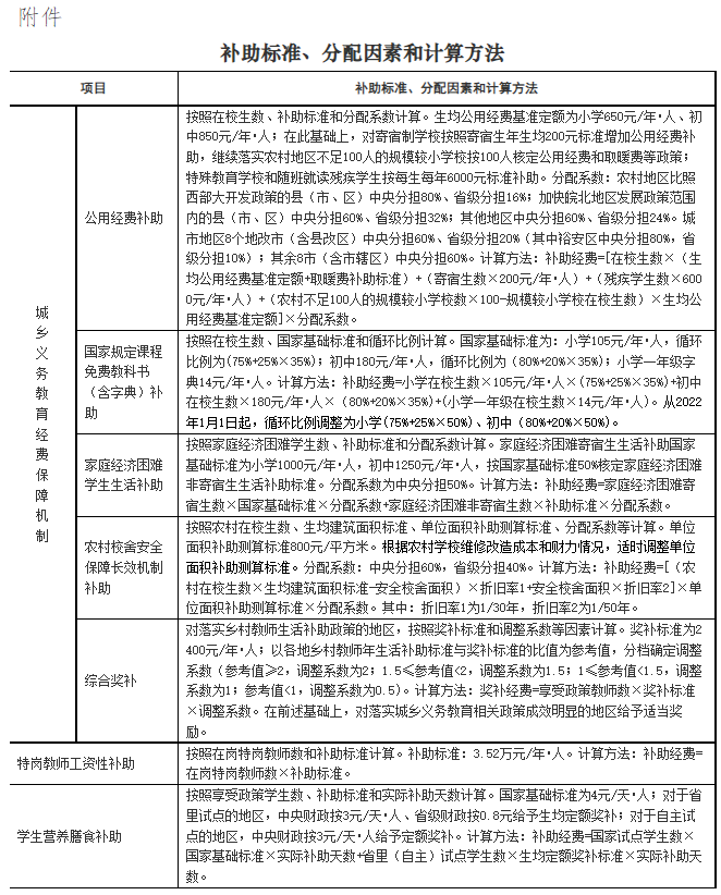
第五条 省财政厅、省教育厅根据省委、省政府和财政部、教育部有关决策部署、义务教育改革发展实际以及财力状况适时调整相关补助标准、分配因素及计算公式。现行补助标准、分配因素和计算方法详见附表。
城乡义务教育补助经费分配公式为:某市、县(区)城乡义务教育补助经费=城乡义务教育经费保障机制资金+特岗教师工资性补助资金+学生营养改善计划补助资金。
第六条 市级财政、教育部门应当于每年1月15日前向省财政厅、省教育厅报送当年补助经费申报材料。
申报材料主要包括:
(一)上年度工作总结,主要包括上年度补助经费使用情况、年度绩效目标完成情况、市县财政投入情况、主要管理措施、问题分析及对策。
(二)当年工作计划,主要包括当年本地义务教育工作目标、补助经费区域绩效目标表、重点任务和资金安排计划,绩效指标要指向明确、细化量化、合理可行、相应匹配。
第七条 补助经费由省财政厅、省教育厅共同管理。省教育厅负责审核市、县(区)提出的区域绩效目标等相关材料和数据,提供资金测算需要的基础数据,并对提供的基础数据的准确性、及时性负责。省财政厅根据预算管理相关规定,会同省教育厅研究确定各市、县(区)补助经费预算金额、补助经费整体绩效目标。市、县(区)财政、教育部门要根据职责承担在基础数据审核、经费分担、资金使用管理等方面的责任,切实加强资金管理。
第八条 省财政厅于每年省人民代表大会批准预算后三十日内,会同省教育厅正式下达补助经费预算,并抄送财政部安徽监管局。每年11月30日前,提前下达下一年度补助经费预计数。省财政厅在收到中央财政补助经费预算后,会同省教育厅在三十日内按照预算级次合理分配、及时下达本行政区域县级以上各级政府部门,并抄送财政部安徽监管局。
第九条 补助经费支付执行国库集中支付制度。涉及政府采购的,按照政府采购有关法律制度执行,其中国家课程免费教科书由省教育厅、省财政厅结合当地实际,按政府采购有关规定统一组织采购。
第十条 省财政厅、省教育厅在分配补助经费时,结合年度义务教育重点工作和省级财政安排的城乡义务教育补助经费,加大省级统筹力度,重点向农村地区倾斜,向脱贫地区、革命老区倾斜。省财政厅、省教育厅按责任、按规定切实落实应承担的资金;合理界定学生补助比例,提高资助的精准度;合理确定校舍安全保障长效机制项目管理的具体级次和实施办法,做好与发展改革部门安排基本建设项目等各渠道资金的统筹和对接,防止资金、项目安排重复交叉或缺位;统筹落实好特岗教师在聘任期间的工资津补贴等政策;市、县(区)有关部门要科学确定营养改善计划供餐模式和经费补助方式。
第十一条 县(区)级财政、教育部门应当落实经费管理的主体责任,加强区域内相关教育经费的统筹安排和使用,兼顾不同规模学校运转的实际情况,向乡镇寄宿制学校、乡村小规模学校、教学点、薄弱学校倾斜,保障学校基本需求;加强学校预算管理,细化预算编制,硬化预算执行,强化预算监督;规范学校财务管理,确保补助经费使用安全、规范和有效。县(区)级教育部门应会同有关部门定期对辖区内学校校舍进行排查、核实,结合本地学校布局调整等规划,编制校舍安全保障总规划和年度计划,按照我省校舍安全保障长效机制项目管理有关规定,负责组织实施项目,项目实施和资金安排情况,要逐级上报省教育厅、省财政厅备案。
第十二条 学校应当健全预算管理制度,按照轻重缓急、统筹兼顾的原则安排使用公用经费,既要保证开展日常教育教学活动所需的基本支出,又要适当安排促进学生全面发展所需的活动经费支出;完善内部经费管理办法,细化公用经费等支出范围与标准,加强实物消耗核算,建立规范的经费、实物等管理程序,建立物品采购登记台账,健全物品验收、进出库、保管、领用制度,明确责任,严格管理;健全内部控制制度、经济责任制度等监督制度,依法公开财务信息;做好给予个人有关补助的信息公示工作,接受社会公众监督。
第十三条 市、县(区)财政、教育部门要按照全面实施预算绩效管理的要求,建立健全全过程预算绩效管理机制,按规定科学合理设定绩效目标,对照绩效目标做好绩效监控、绩效评价,强化绩效结果运用,做好绩效信息公开,提高城乡义务教育补助经费配置效率和使用效益。省财政厅、省教育厅根据工作需要适时组织开展重点绩效评价。
第十四条 市、县(区)财政部门应当会同同级教育部门,按照各自职责加强项目审核申报、经费使用管理等工作,建立“谁使用、谁负责”的责任机制。严禁将补助经费用于平衡预算、偿还债务、支付利息、对外投资等支出,不得从补助经费中提取工作经费或管理经费。
第十五条 各级财政、教育部门及其工作人员、申报使用补助资金的部门、单位及个人存在违法违规行为的,有关部门依法责令改正并给予处罚;对负有责任的领导人员和直接责任人员依法给予处分;涉嫌犯罪的,依法移送有关机关处理。
第十六条 本办法由省财政厅、省教育厅负责解释。各级财政、教育部门应当根据本办法,结合各地实际,制定具体管理办法,报省财政厅、省教育厅备案。
第十七条 本办法自印发之日起施行。《安徽省财政厅 安徽省教育厅关于印发<安徽省城乡义务教育补助经费管理办法>的通知》(皖财教〔2020〕176号)同时废止。

专题首页
政策解读
回应关切
在线办事
依申请公开
皖公网安备34152202000119号