| 索引号: | /202504-00023 | 信息分类: | 其它,其他 |
|---|---|---|---|
| 内容分类: | 财务信息 | 发文日期: | 2025-04-03 12:26:25 |
| 发布机构: | 夏店镇 | 生成日期: | 2025-04-03 12:26:25 |
| 来源单位: | 霍邱县夏店镇 | ||
| 生效时间: | 废止时间: | ||
| 名 称: | 【年度经费预算】霍邱县夏店镇中心学校2025年度单位预算 | ||
| 文 号: | 关键词: | ||
| 索引号: | /202504-00023 |
|---|---|
| 信息分类: | 其它,其他 |
| 内容分类: | 财务信息 |
| 发文日期: | 2025-04-03 12:26:25 |
| 发布机构: | 夏店镇 |
| 生成日期: | 2025-04-03 12:26:25 |
| 来源单位: | 霍邱县夏店镇 |
| 生效时间: | |
| 废止时间: | |
| 名 称: | 【年度经费预算】霍邱县夏店镇中心学校2025年度单位预算 |
| 文 号: | |
| 关键词: |
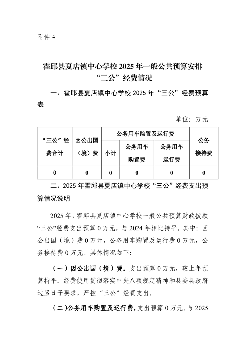
【年度经费预算】霍邱县夏店镇中心学校2025年度单位预算






































专题首页
政策解读
回应关切
在线办事
依申请公开
皖公网安备34152202000119号