| 索引号: | /202106-00062 | 信息分类: | 综合政务,其他 |
|---|---|---|---|
| 内容分类: | 姓名变更、更正 | 发文日期: | 2025-02-25 09:20:58 |
| 发布机构: | 石店镇 | 生成日期: | 2025-02-25 09:20:58 |
| 来源单位: | 霍邱县石店镇 | ||
| 生效时间: | 废止时间: | ||
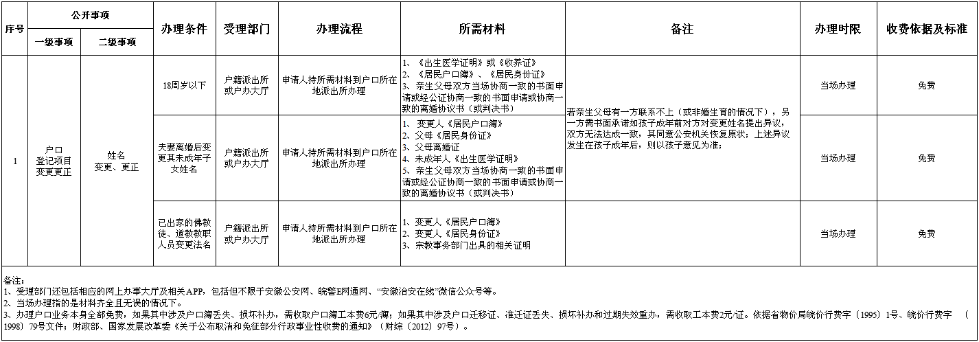
| 名 称: | 【办事指南】霍邱县石店镇姓名、变更、更正办事指南 | ||
| 文 号: | 关键词: | ||
| 索引号: | /202106-00062 |
|---|---|
| 信息分类: | 综合政务,其他 |
| 内容分类: | 姓名变更、更正 |
| 发文日期: | 2025-02-25 09:20:58 |
| 发布机构: | 石店镇 |
| 生成日期: | 2025-02-25 09:20:58 |
| 来源单位: | 霍邱县石店镇 |
| 生效时间: | |
| 废止时间: | |
| 名 称: | 【办事指南】霍邱县石店镇姓名、变更、更正办事指南 |
| 文 号: | |
| 关键词: |
【办事指南】霍邱县石店镇姓名、变更、更正办事指南
专题首页
政策解读
回应关切
在线办事
依申请公开
皖公网安备34152202000119号