| 索引号: | /202404-00016 | 信息分类: | 科技、教育 |
|---|---|---|---|
| 内容分类: | 财务信息 | 发文日期: | 2024-04-01 15:35:14 |
| 发布机构: | 岔路镇 | 生成日期: | 2024-04-01 15:35:14 |
| 来源单位: | 霍邱县岔路镇 | ||
| 生效时间: | 废止时间: | ||
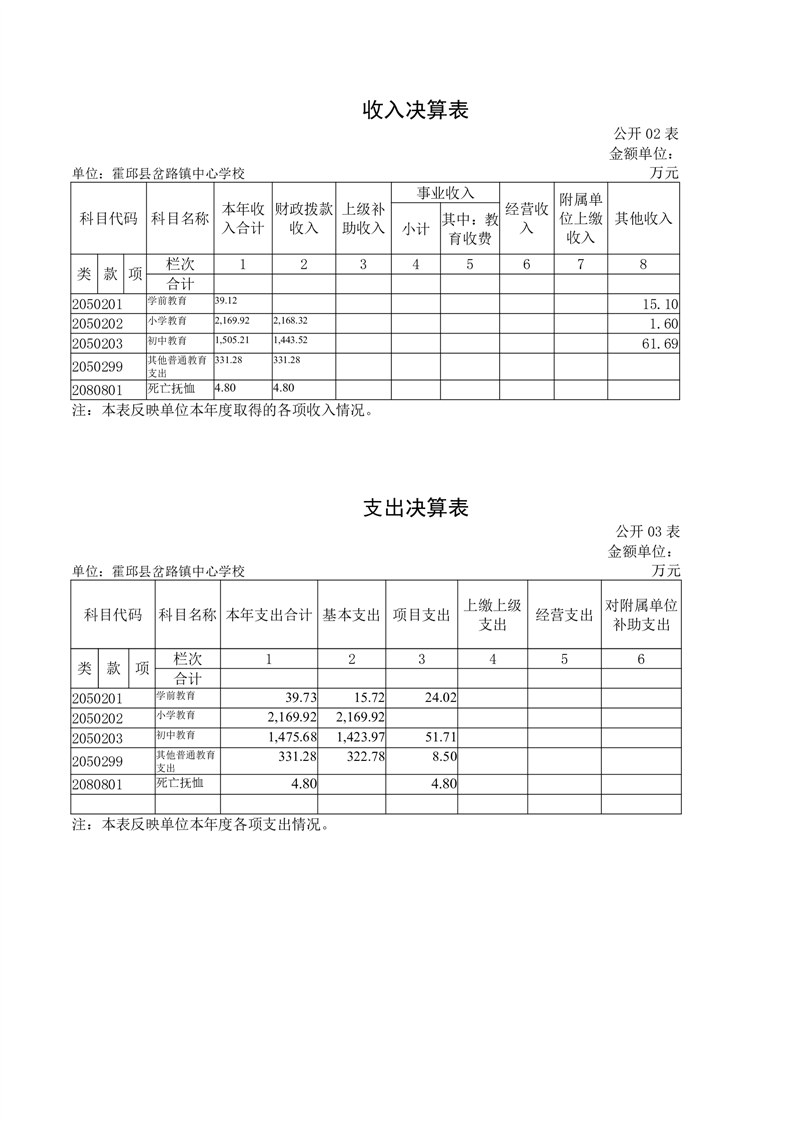
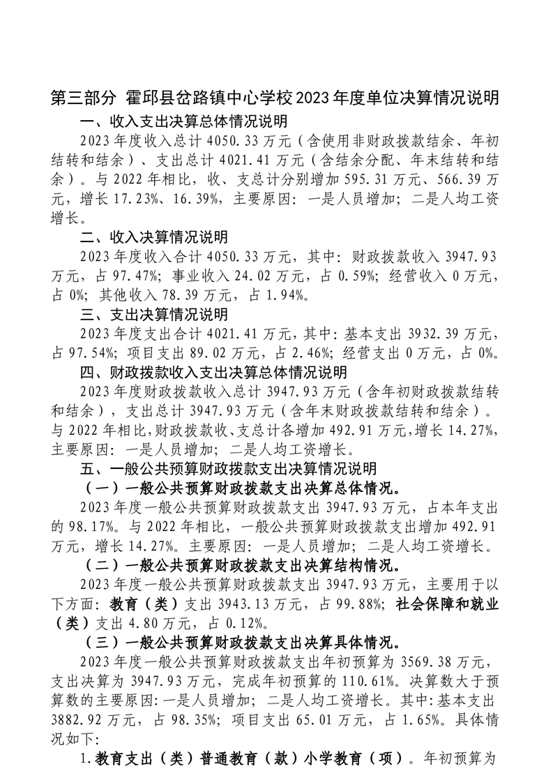
| 名 称: | 霍邱县岔路镇中心学校2023年经费决算情况 | ||
| 文 号: | 关键词: | ||
| 索引号: | /202404-00016 |
|---|---|
| 信息分类: | 科技、教育 |
| 内容分类: | 财务信息 |
| 发文日期: | 2024-04-01 15:35:14 |
| 发布机构: | 岔路镇 |
| 生成日期: | 2024-04-01 15:35:14 |
| 来源单位: | 霍邱县岔路镇 |
| 生效时间: | |
| 废止时间: | |
| 名 称: | 霍邱县岔路镇中心学校2023年经费决算情况 |
| 文 号: | |
| 关键词: |
霍邱县岔路镇中心学校2023年经费决算情况




















专题首页
政策解读
回应关切
在线办事
依申请公开
皖公网安备34152202000119号