| 索引号: | /202412-00005 | 信息分类: | 综合政务,财政、金融、审计、统计,科技、教育 |
|---|---|---|---|
| 内容分类: | 财务信息 | 发文日期: | 2025-04-21 09:54:58 |
| 发布机构: | 岔路镇 | 生成日期: | 2025-04-21 09:54:58 |
| 来源单位: | 霍邱县岔路镇 | ||
| 生效时间: | 废止时间: | ||
| 名 称: | 霍邱县岔路镇中心学校2024年度单位决算 | ||
| 文 号: | 关键词: | ||
| 索引号: | /202412-00005 |
|---|---|
| 信息分类: | 综合政务,财政、金融、审计、统计,科技、教育 |
| 内容分类: | 财务信息 |
| 发文日期: | 2025-04-21 09:54:58 |
| 发布机构: | 岔路镇 |
| 生成日期: | 2025-04-21 09:54:58 |
| 来源单位: | 霍邱县岔路镇 |
| 生效时间: | |
| 废止时间: | |
| 名 称: | 霍邱县岔路镇中心学校2024年度单位决算 |
| 文 号: | |
| 关键词: |
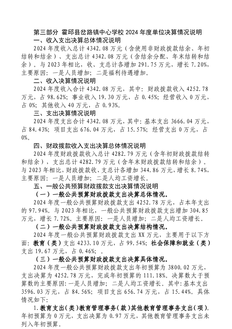
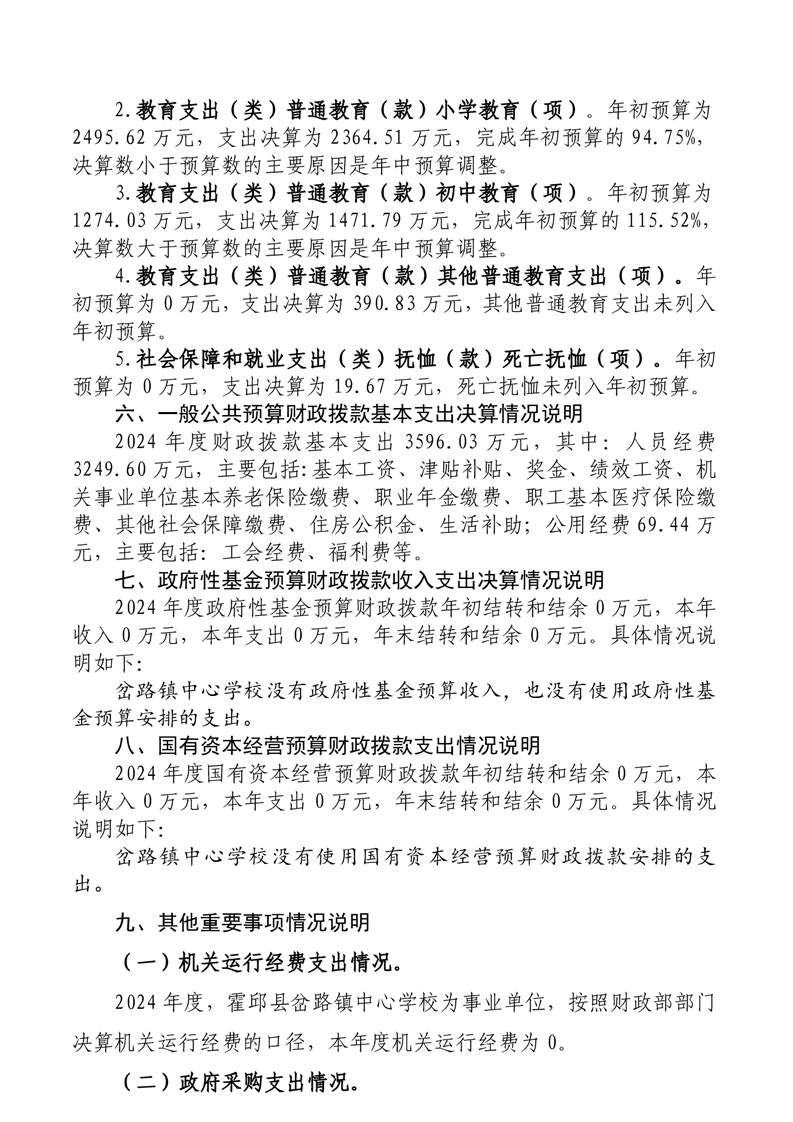
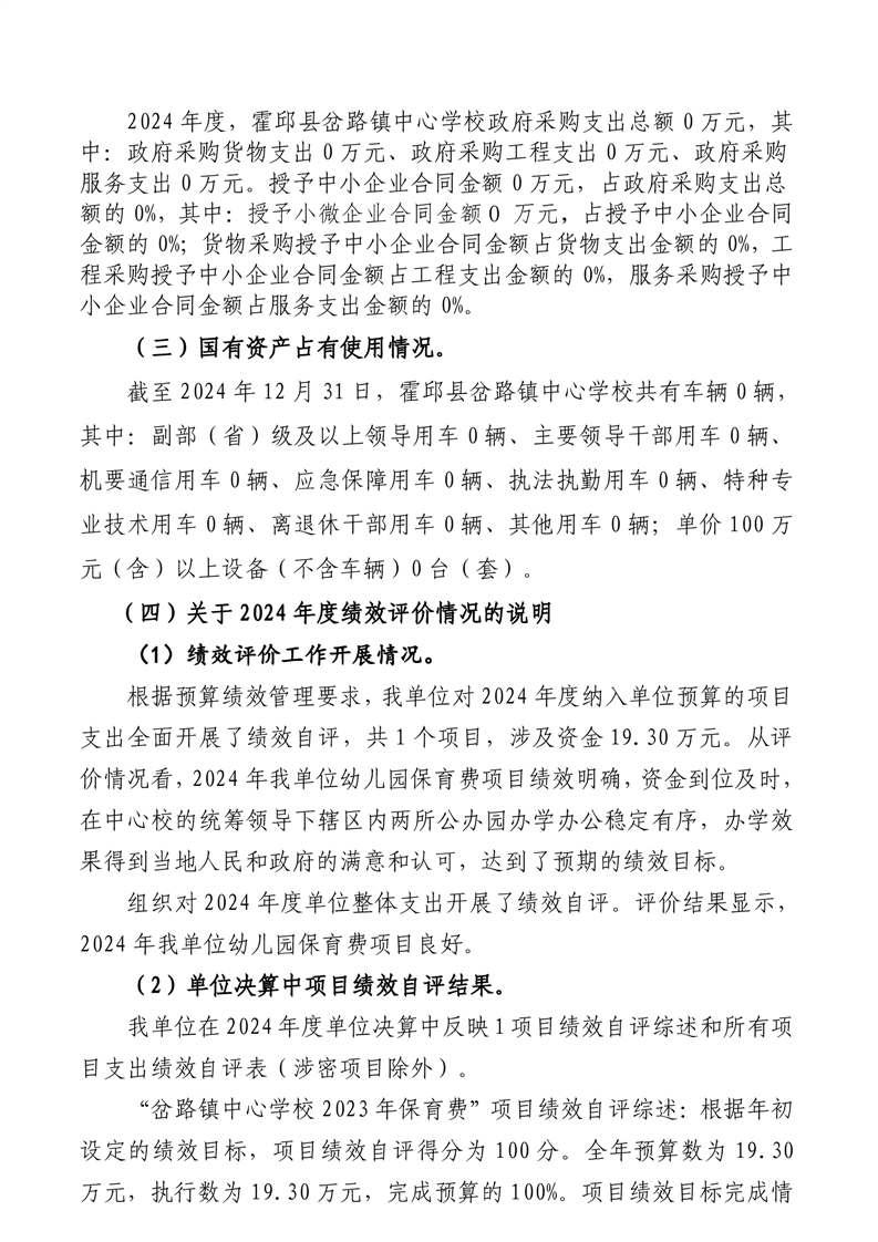
霍邱县岔路镇中心学校2024年度单位决算


























专题首页
政策解读
回应关切
在线办事
依申请公开
皖公网安备34152202000119号