《霍邱县潘集镇周岗村村庄规划(2021-2035年)》批前公示
《霍邱县潘集镇周岗村村庄规划(2021-2035年)》批前公示
《霍邱县潘集镇周岗村村庄规划(2021-2035年)》(以下简称《规划》)已编制完成,为加强社会协同和公众参与,广泛汇聚共识,进一步提高《规划》的科学性和操作性,现面向社会公开征求意见和建议。
一、规划范围
本次村庄规划范围为周岗村村域范围,规划范围内国土面积915.09公顷。
二、规划期限
规划期限为2021-2035年,规划基期年为2020年,规划近期至2025年,远期至2035年。
三、规划主要内容
1.规划目标:明确周岗村集聚提升类的发展定位,以提升村庄人居环境与村民收入为第一目标,稳一产、促二产、推三产,基于村庄区位,现状产业基础,梳理关键要素,整合优势资源,周岗村发展定位主要为潘集镇特色种养基地、农产品供应基地、数字农业示范区。
2.国土空间开发与保护:至规划期末,周岗村耕地保有量650.79公顷,永久基本农田保护面积603.64公顷。建设用地规模87.80公顷(其中村庄建设用地规模54.62公顷,区域基础设施用地规模30.99公顷、其他建设用地2.18公顷)。人均建设用地规模不超过164平方米/人(新建居民点不超过150平方米/人),新建住宅户均宅基地面积不超过160平方米/户。
四、公示内容
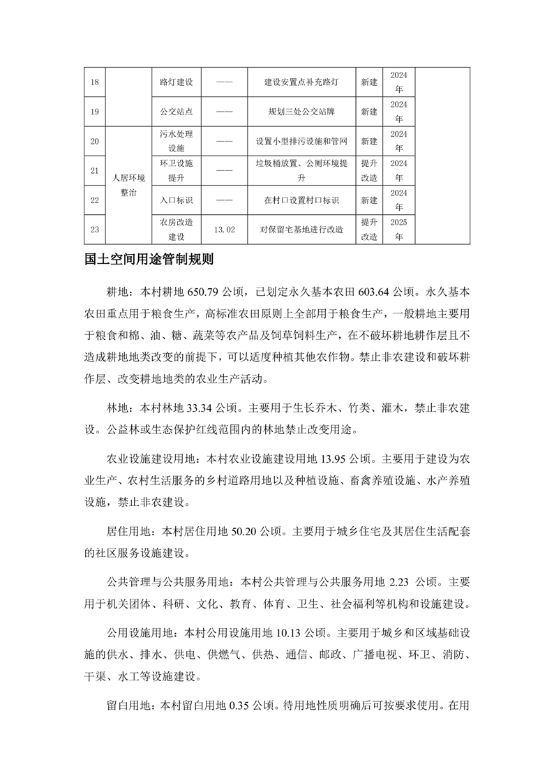
根据《安徽省村庄规划编制指南(2022年版)》要求,公示成果包括“两图一表一则”即村域国土空间规划图、重点区域总平面图、近期建设项目(工程)表和村庄规划用途管制规则,详见附件。
五、征集时间
2024年12月19日至2025年1月18日。
六、征集方式
1.书面信件,寄送至霍邱县潘集镇人民政府;
2.电子信件,发送至电子邮箱:1755534782@qq.com。
来函来件,请在信封或邮件名称上注明“霍邱县潘集镇国土空间总体规划意见建议”字样,请注明联系人和联系方式,单位反馈请加盖公章。





专题首页
政策解读
回应关切
在线办事
依申请公开
皖公网安备34152202000119号