《霍邱县潘集镇李岗村村庄规划(2021-2035年)》批前公示
《霍邱县潘集镇李岗村村庄规划(2021-2035年)》批前公示
《霍邱县潘集镇李岗村村庄规划(2021-2035年)》(以下简称《规划》)已编制完成,为加强社会协同和公众参与,广泛汇聚共识,进一步提高《规划》的科学性和操作性,现面向社会公开征求意见和建议。
一、规划范围
本次村庄规划范围为李岗村(含左王村水产养殖场)城镇开发边界外的用地,规划范围内国土面积482.67公顷。。
二、规划期限
规划期限为2021-2035年,规划基期年为2020年,规划近期至2025年,远期至2035年。
三、规划主要内容
1.规划目标:明确李岗村集聚提升类的发展定位,以提升村庄人居环境与村民收入为第一目标,稳一产、促二产、推三产,稳固现代农业种植产业,基于村庄区位、现状产业基础,梳理关键要素,整合优势资源,将李岗村打造为六安市优质农产品供应基地和霍邱县稻虾综合种养基地,将特色农业种植生产与滨湖生态空间有机结合,建设成宜居宜产宜业宜游、农民富足的美丽乡村。
2.国土空间开发与保护:至规划期末,李岗村耕地保有量384.81公顷,永久基本农田保护面积334.53公顷。建设用地规模35.19公顷(扣除城镇建设用地2.23公顷,其中村庄建设用地规模15.34公顷,区域基础设施用地规模16.24公顷、其他建设用地1.38公顷)。人均建设用地规模不超过164平方米/人(新建居民点不超过150平方米/人),新建住宅户均宅基地面积不超过160平方米/户。
四、公示内容
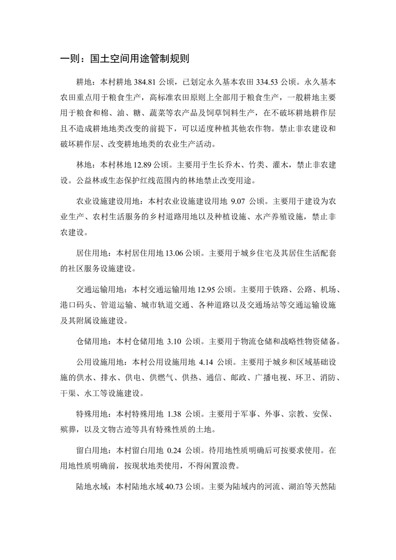
根据《安徽省村庄规划编制指南(2022年版)》要求,公示成果包括“两图一表一则”即村域国土空间规划图、重点区域总平面图、近期建设项目(工程)表和村庄规划用途管制规则,详见附件。
五、征集时间
2024年12月19日至2025年1月18日。
六、征集方式
1.书面信件,寄送至霍邱县潘集镇人民政府;
2.电子信件,发送至电子邮箱:1755534782@qq.com。
来函来件,请在信封或邮件名称上注明“霍邱县潘集镇国土空间总体规划意见建议”字样,请注明联系人和联系方式,单位反馈请加盖公章。





专题首页
政策解读
回应关切
在线办事
依申请公开
皖公网安备34152202000119号