| 索引号: | /202408-00003 | 信息分类: | 其它,其他 |
|---|---|---|---|
| 内容分类: | 详细规划(城镇开发边界内) | 发文日期: | 2024-08-09 11:03:47 |
| 发布机构: | 临水镇 | 生成日期: | 2024-08-09 11:03:47 |
| 来源单位: | 霍邱县临水镇 | ||
| 生效时间: | 废止时间: | ||
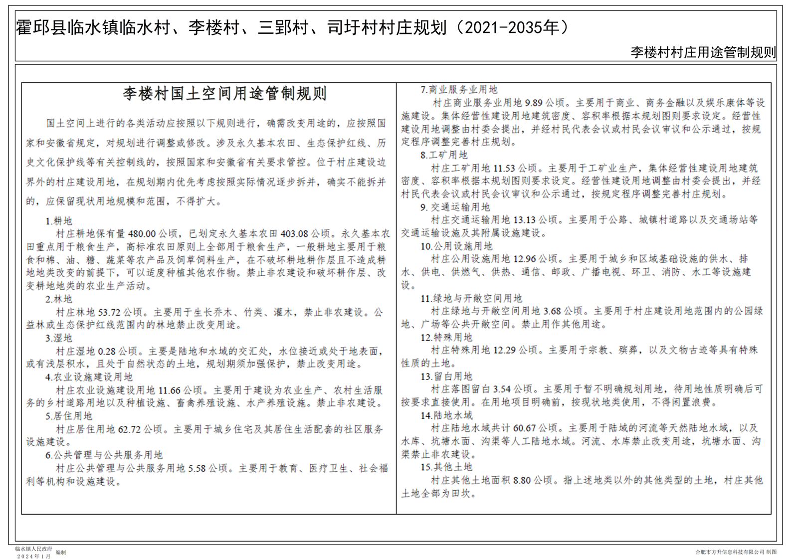
| 名 称: | 【批前公示】霍邱县临水镇临水村、李楼村、三郢村、司圩村村庄规划(2021-2035年)批前公示 | ||
| 文 号: | 关键词: | ||
| 索引号: | /202408-00003 |
|---|---|
| 信息分类: | 其它,其他 |
| 内容分类: | 详细规划(城镇开发边界内) |
| 发文日期: | 2024-08-09 11:03:47 |
| 发布机构: | 临水镇 |
| 生成日期: | 2024-08-09 11:03:47 |
| 来源单位: | 霍邱县临水镇 |
| 生效时间: | |
| 废止时间: | |
| 名 称: | 【批前公示】霍邱县临水镇临水村、李楼村、三郢村、司圩村村庄规划(2021-2035年)批前公示 |
| 文 号: | |
| 关键词: |















皖公网安备34152202000119号
皖ICP备13009396号-1 站点地图 本站已支持IPV6访问