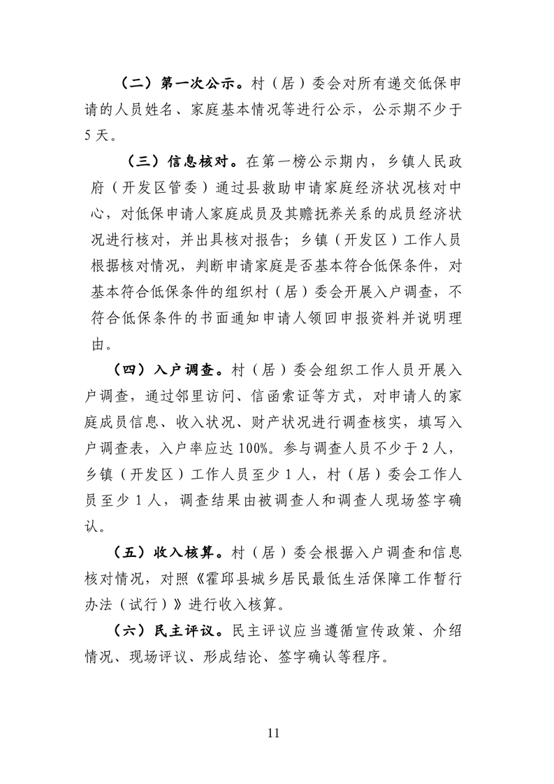
| 索引号: | /202109-00171 | 信息分类: | 劳动、人事、监察、社保,通知 |
|---|---|---|---|
| 内容分类: | 政策性法规文件 | 发文日期: | 2026-02-25 17:13:49 |
| 发布机构: | 临水镇 | 生成日期: | 2026-02-25 17:13:49 |
| 来源单位: | 霍邱县临水镇 | ||
| 生效时间: | 废止时间: | ||
| 名 称: | 【县级政策】霍邱县临水镇转发《霍邱县社会救助综合改革实施方案(试行)》的通知 | ||
| 文 号: | 关键词: | ||
| 索引号: | /202109-00171 |
|---|---|
| 信息分类: | 劳动、人事、监察、社保,通知 |
| 内容分类: | 政策性法规文件 |
| 发文日期: | 2026-02-25 17:13:49 |
| 发布机构: | 临水镇 |
| 生成日期: | 2026-02-25 17:13:49 |
| 来源单位: | 霍邱县临水镇 |
| 生效时间: | |
| 废止时间: | |
| 名 称: | 【县级政策】霍邱县临水镇转发《霍邱县社会救助综合改革实施方案(试行)》的通知 |
| 文 号: | |
| 关键词: |




































皖公网安备34152202000119号
皖ICP备13009396号-1 站点地图 本站已支持IPV6访问