| 索引号: | 00323655301360000000/202001-00004 | 信息分类: | 其它 |
|---|---|---|---|
| 内容分类: | 财务信息 | 发文日期: | 2025-09-22 10:48:50 |
| 发布机构: | 周集镇 | 生成日期: | 2025-09-22 10:48:50 |
| 来源单位: | 周集镇 | ||
| 生效时间: | 废止时间: | ||
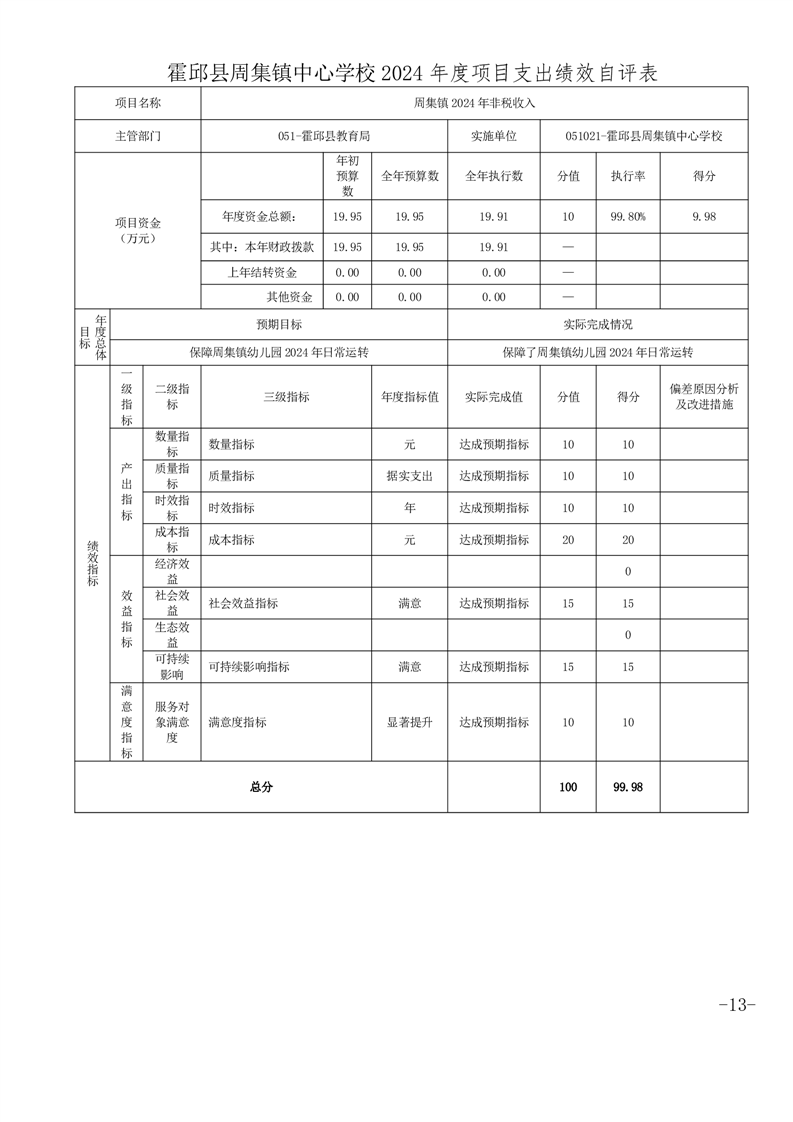
| 名 称: | 霍邱县周集镇中心学校 2024 年度单位决算 | ||
| 文 号: | 关键词: | ||
| 索引号: | 00323655301360000000/202001-00004 |
|---|---|
| 信息分类: | 其它 |
| 内容分类: | 财务信息 |
| 发文日期: | 2025-09-22 10:48:50 |
| 发布机构: | 周集镇 |
| 生成日期: | 2025-09-22 10:48:50 |
| 来源单位: | 周集镇 |
| 生效时间: | |
| 废止时间: | |
| 名 称: | 霍邱县周集镇中心学校 2024 年度单位决算 |
| 文 号: | |
| 关键词: |
霍邱县周集镇中心学校 2024 年度单位决算




























专题首页
政策解读
回应关切
在线办事
依申请公开
皖公网安备34152202000119号