《霍邱县高塘镇朱老庄村村庄规划(2021—2035年)》批前公示
《霍邱县高塘镇朱老庄村村庄规划(2021-2035年)》(以下简称《规划》)已编制完成,为加强社会协同和公众参与,广泛汇聚共识,进一步提高《规划》的科学性和操作性,现面向社会公开征求意见和建议。
征集时间:2025年1月08日-2025年2月07日。
征集方式:
1.书面信件投递至霍邱县高塘镇人民政府:
2.电子信件发送至电子邮箱:2958901132@qq.com
联系电话:0564-2776801,联系人:唐昊
来函来件,请在信封或邮件名称上注明“霍邱县高塘镇朱老庄村村庄规划意见建议”字样,请注明联系人和联系方式,单位反馈请加盖公章。
2025年1月08日
关于编制《霍邱县高塘镇朱老庄村村庄规划(2021-2035年)》
(征求公众意见稿)的情况说明
一、项目名称
《霍邱县高塘镇朱老庄村村庄规划(2021—2035年)》
二、村庄类型
朱老庄村属于城郊融合类行政村。
三、规划范围
本次规划范围为朱老庄村整个行政管理范围,面积609.33公顷。
四、规划期限
规划期限为:2021—2035年;规划基期年:2020年;近期为:2021—2025年;远期为:2026—2035年。
五、规划方案
1、总体目标
高塘镇城镇发展扩展板块
2、国土空间总体布局
1、农用地结构调整
耕地由467.7452公顷调整为438.23公顷,减少29.52公顷;林地由7.86公顷调整为6.39公顷,减少1.47公顷;草地减少0.26公顷。农业设施建设用地由13.24公顷调整为15.58公顷,增加2.34公顷。
2、建设用地结构调整
农村宅基地由27.27公顷调整为51.88公顷,增加24.61公顷;农村社区服务设施用地增加0.31公顷;公共管理与公共服务用地增加6.23公顷;商业用地由0.33公顷调整为4.48公顷,增加4.16公顷;留白用地增加0.56公顷。
朱老庄村规划主要控制指标表
|
类别 |
指标(单位) |
规划基期年(2020) |
规划目标年(2035) |
变化量 |
指标属性 |
|
|
国土空间开发保护 |
国土空间保护 |
耕地保有量(公顷) |
467.75 |
≥438.23 |
-29.52 |
约束性 |
|
永久基本农田保护面积(公顷) |
383.65 |
≥383.65 |
0.00 |
约束性 |
||
|
国土空间开发 |
建设用地总规模(公顷) |
55.32 |
≤91.50 |
36.18 |
预期性 |
|
|
城镇建设用地规模(公顷) |
0 |
0 |
0 |
约束性 |
||
|
村庄建设用地规模(公顷) |
41.35 |
≤68.79 |
27.44 |
约束性 |
||
|
人居环境整治 |
户用卫生厕所普及率(%) |
60% |
≥95% |
—— |
预期性 |
|
|
生活垃圾收集处理率(%) |
70% |
≥95% |
—— |
预期性 |
||
|
生活污水处理率(%) |
65% |
≥95% |
—— |
预期性 |
||
|
安全饮水普及率(%) |
100% |
100% |
—— |
预期性 |
||
|
河沟渠塘整治率(%) |
60% |
≥90% |
—— |
预期性 |
||
3、产业发展规划
本次通过第一产业复合发展及相关产业发展,可有效优化村庄三次产业结构,从以农业为传统优势产业的村庄,逐渐转变为以一二三产统筹发展为优势产业,以现代农业与休闲农业及镇区生活商贸服务为辅的综合型村庄。第二产业与第三产业的发展将进一步吸纳村庄劳动力,提高人均劳动生产效益,可有效提高村民的收入水平。
规划形成“一心、三区、五园、多点”的产业结构:
“一心”:综合服务中心;
“一带”:沿岗河景观带;
“三区”:综合服务区、休闲农业体验区、现代农业种植区;
“五园”:水稻种植园、玉米种植园、紫薯种植园、红薯种植园、花生种植园;
“多点”:农家乐、甲鱼养殖、商店、加工厂、农耕文化体验、农事体验……
高塘镇人民政府
2025年1月8日
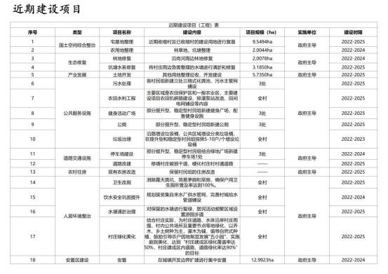
附:两图一表一则




专题首页
政策解读
回应关切
在线办事
依申请公开
皖公网安备34152202000119号