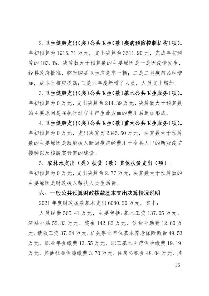
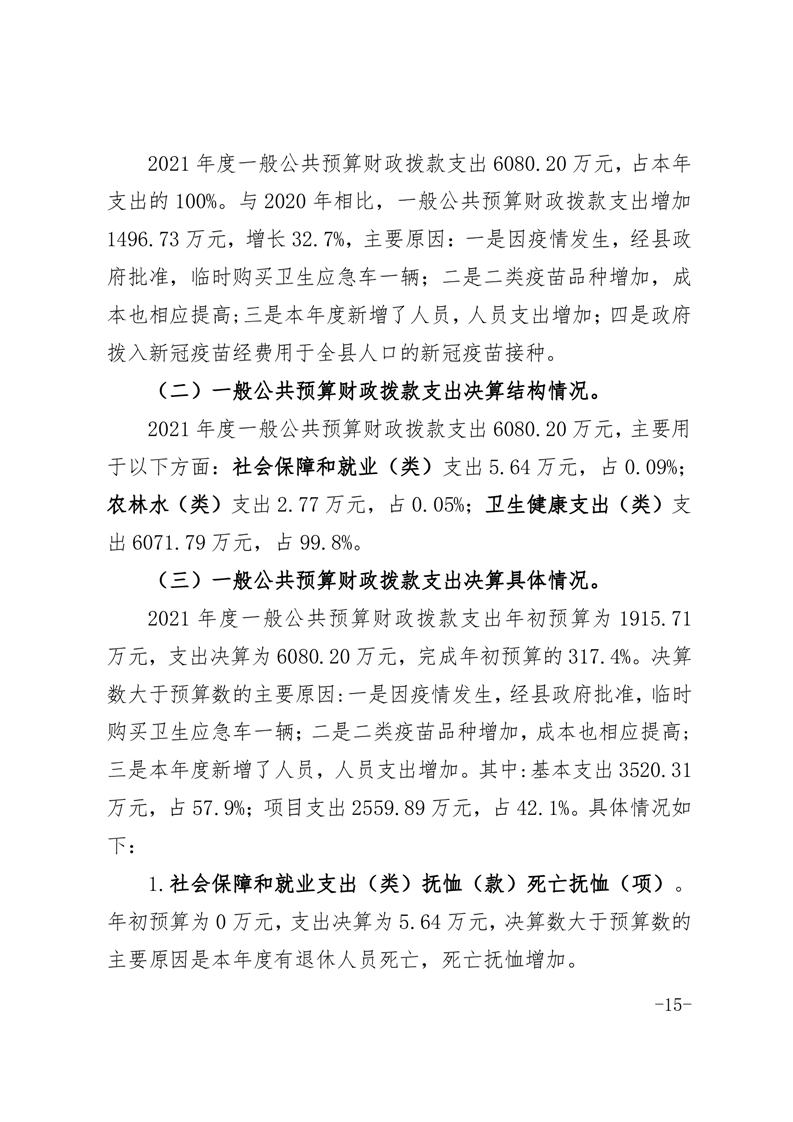
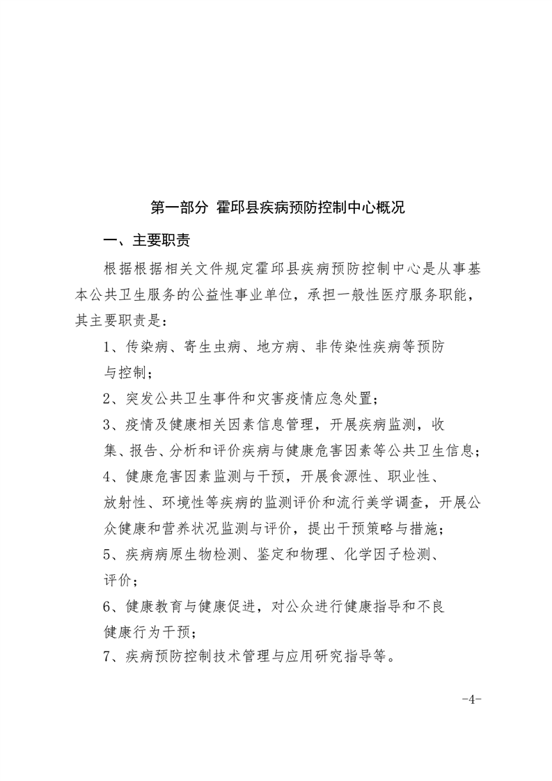
返回首页
长辈版
无障碍
网站首页
>
信息公开
>霍邱县疾控中心
>
财政决算
索
引
号:
12341423779075216P/202210-00003
组配分类:
财政决算
发布机构:
霍邱县疾控中心
主题分类:
卫生、体育、医疗,其它,其他
成文日期:
暂无
发文日期:
2022-10-10 11:20
文 号:
关
键
词:
霍邱县疾病预防控制中心2021年单位决算公开
名 称:
霍邱县疾病预防控制中心2021年单位决算公开
有
效
性:
有效
霍邱县疾病预防控制中心2021年单位决算公开
浏览次数:
来源:霍邱县疾控中心
时间:2022-10-10 11:20
我要纠错
文字大小:[
大
中
小
]
背景色:
标签:
文件下载
政策咨询
如果您对该政策文件有疑问,可以拨打标题上方的电话咨询相关部门。
打印本页
关闭窗口