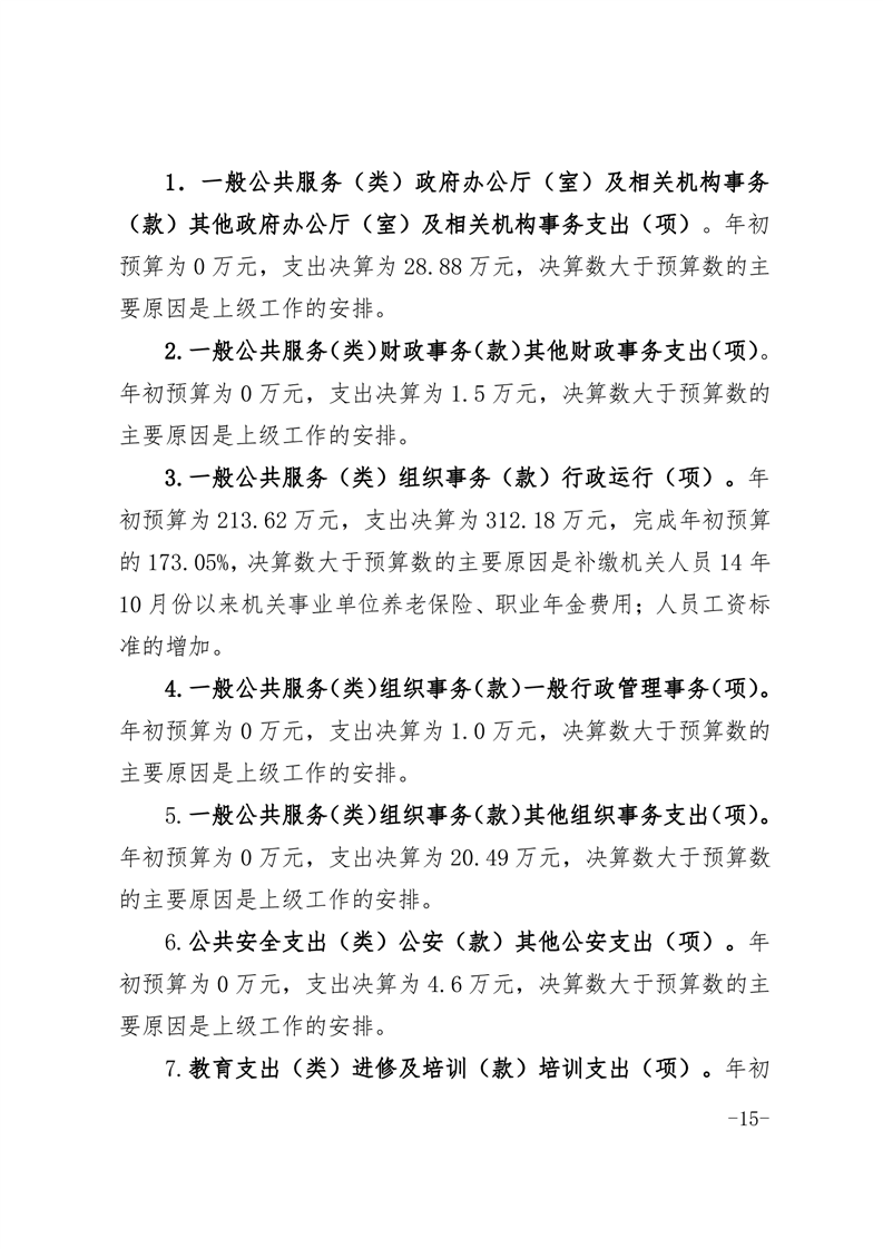
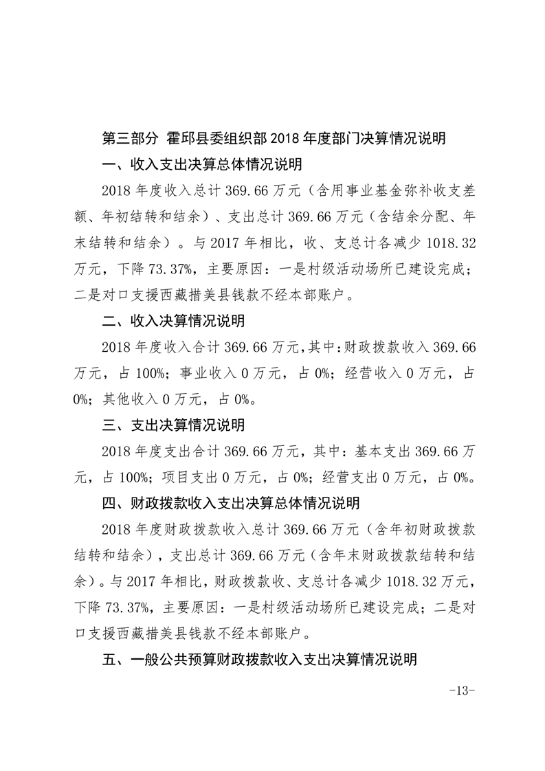
返回首页
长辈版
无障碍
网站首页
>
信息公开
>霍邱县委组织部
>
财政决算
索
引
号:
000000120000000/201910-031
组配分类:
财政决算
发布机构:
霍邱县委组织部
主题分类:
财政、金融、审计、统计,其他
成文日期:
暂无
发文日期:
2019-10-21 16:44
文 号:
关
键
词:
部门决算
名 称:
霍邱县委组织部2018年部门决算情况
有
效
性:
有效
霍邱县委组织部2018年部门决算情况
浏览次数:
来源:县委组织部
时间:2019-10-21 16:44
我要纠错
文字大小:[
大
中
小
]
背景色:
标签:
文件下载
政策咨询
如果您对该政策文件有疑问,可以拨打标题上方的电话咨询相关部门。
打印本页
关闭窗口