返回首页
长辈版
无障碍
网站首页
>
信息公开
>霍邱县卫校
>
财政预算
索
引
号:
123414237373490631/202602-00001
组配分类:
财政预算
发布机构:
霍邱县卫校
主题分类:
其他
成文日期:
暂无
发文日期:
2026-02-12 08:39
文 号:
关
键
词:
名 称:
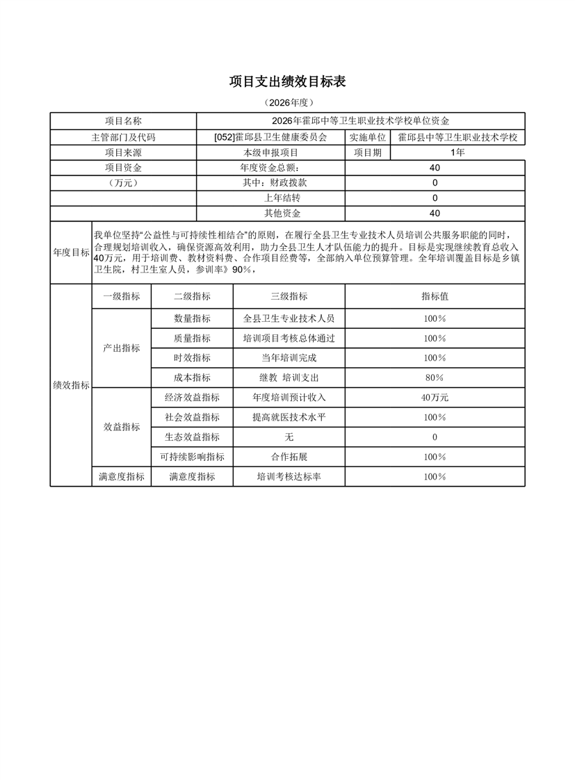
霍邱县中等卫生职业技术学校2026年预算公开
有
效
性:
有效
霍邱县中等卫生职业技术学校2026年预算公开
浏览次数:
来源:霍邱县卫健委
时间:2026-02-12 08:39
我要纠错
文字大小:[
大
中
小
]
背景色:
标签:
文件下载
政策咨询
如果您对该政策文件有疑问,可以拨打标题上方的电话咨询相关部门。
打印本页
关闭窗口