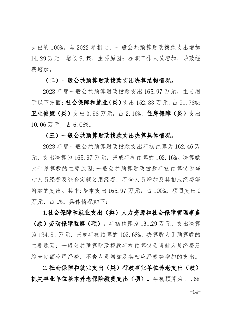
返回首页
长辈版
无障碍
网站首页
>
信息公开
>霍邱县劳动监察大队
>
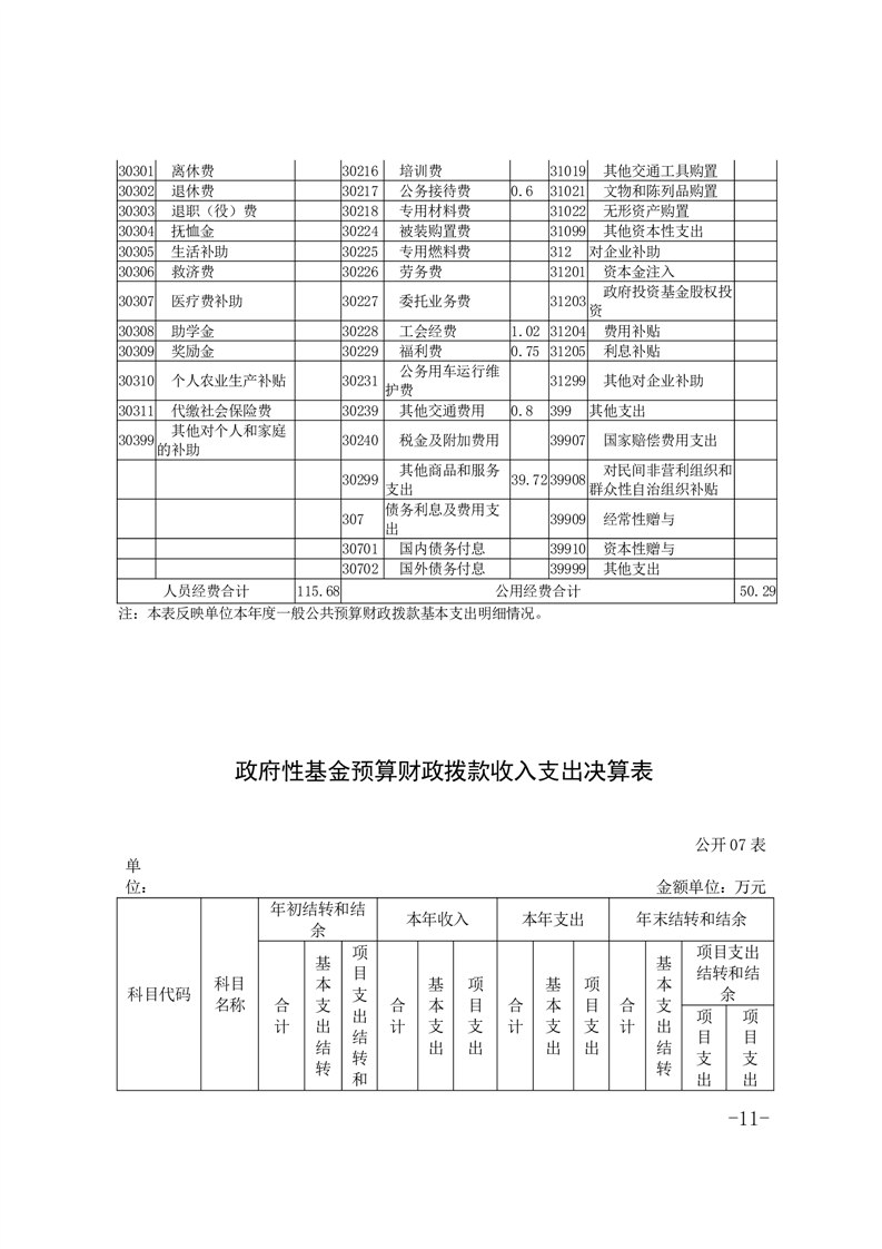
财政决算
索
引
号:
11341423MB1029833H/202409-00043
组配分类:
财政决算
发布机构:
霍邱县劳动监察大队
主题分类:
劳动、人事、监察、社保
成文日期:
暂无
发文日期:
2024-09-27 17:10
文 号:
关
键
词:
名 称:
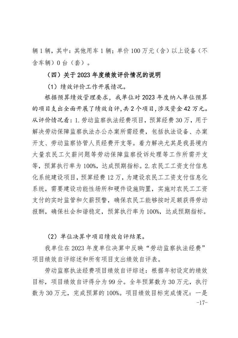
霍邱县劳动保障监察大队2023 年度单位决算公开
有
效
性:
有效
霍邱县劳动保障监察大队2023 年度单位决算公开
浏览次数:
来源:霍邱县人社局
时间:2024-09-27 17:10
我要纠错
文字大小:[
大
中
小
]
背景色:
标签:
文件下载
政策咨询
如果您对该政策文件有疑问,可以拨打标题上方的电话咨询相关部门。
打印本页
关闭窗口