返回首页
长辈版
无障碍
网站首页
>
信息公开
>霍邱县城乡居民养老保险管理中心
>
财政预算
索
引
号:
11341423MB1029833H/202502-00019
组配分类:
财政预算
发布机构:
霍邱县城乡居民养老保险管理中心
主题分类:
国民经济管理、国有资产监管,劳动、人事、监察、社保
成文日期:
暂无
发文日期:
2025-02-14 10:05
文 号:
关
键
词:
名 称:
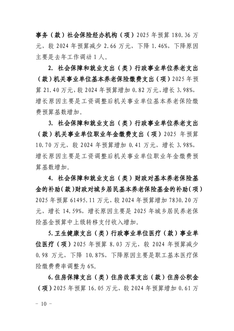
霍邱县城乡居民养老保险管理服务中心2025年单位预算公开
有
效
性:
有效
霍邱县城乡居民养老保险管理服务中心2025年单位预算公开
浏览次数:
来源:霍邱县人社局
时间:2025-02-14 10:05
我要纠错
文字大小:[
大
中
小
]
背景色:
附件2:2025年单位预算公开附表-霍邱县城乡居民养老保险管理服务中心.pdf
附件3:2025年单位项目支出绩效目标公开-霍邱县城乡居民养老保险管理服务中心.pdf
标签:
文件下载
政策咨询
如果您对该政策文件有疑问,可以拨打标题上方的电话咨询相关部门。
打印本页
关闭窗口