返回首页
长辈版
无障碍
网站首页
>
信息公开
>霍邱县直幼儿园
>
三公经费
索
引
号:
12341423737333854D/202402-00002
组配分类:
三公经费
发布机构:
霍邱县直幼儿园
主题分类:
科技、教育,其他
成文日期:
暂无
发文日期:
2024-02-19 17:22
文 号:
关
键
词:
名 称:
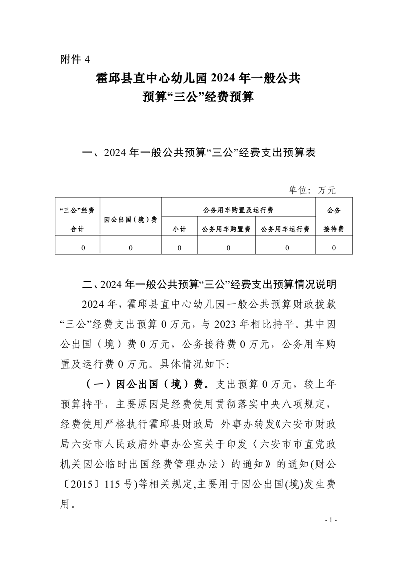
霍邱县直中心幼儿园 2024 年一般公共预算“三公”经费预算
有
效
性:
有效
霍邱县直中心幼儿园 2024 年一般公共预算“三公”经费预算
浏览次数:
来源:霍邱县教育局
时间:2024-02-19 17:22
我要纠错
文字大小:[
大
中
小
]
背景色:
标签:
文件下载
政策咨询
如果您对该政策文件有疑问,可以拨打标题上方的电话咨询相关部门。
打印本页
关闭窗口