返回首页
长辈版
无障碍
网站首页
>
信息公开
>霍邱工业学校
>
三公经费
索
引
号:
000000130000000/201910-038
组配分类:
三公经费
发布机构:
霍邱工业学校
主题分类:
财政、金融、审计、统计,其他
成文日期:
暂无
发文日期:
2019-10-21 14:10
文 号:
关
键
词:
“三公”经费
名 称:
霍邱工业学校2018年度“三公”经费决算公开
有
效
性:
有效
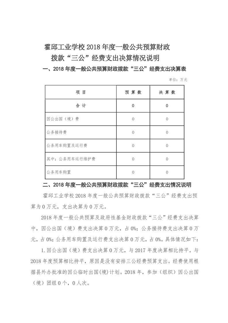
霍邱工业学校2018年度“三公”经费决算公开
浏览次数:
来源:霍邱工业学校
时间:2019-10-21 14:10
我要纠错
文字大小:[
大
中
小
]
背景色:
标签:
文件下载
政策咨询
如果您对该政策文件有疑问,可以拨打标题上方的电话咨询相关部门。
打印本页
关闭窗口