返回首页
长辈版
无障碍
网站首页
>
信息公开
>霍邱县委党校
>
三公经费
索
引
号:
12341423003236289J/202309-00003
组配分类:
三公经费
发布机构:
霍邱县委党校
主题分类:
财政、金融、审计、统计,其他
成文日期:
暂无
发文日期:
2023-09-28 08:01
文 号:
关
键
词:
名 称:
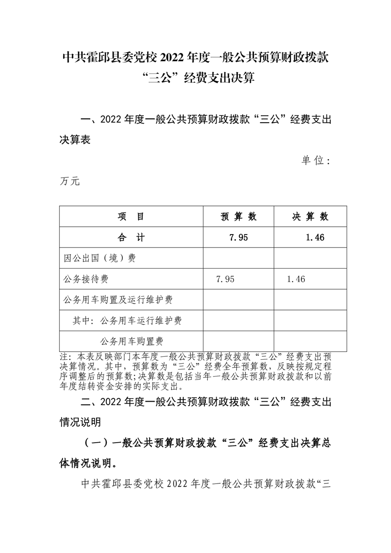
中共霍邱县委党校2022年度一般公共预算财政拨款“三公”经费支出决算
有
效
性:
有效
中共霍邱县委党校2022年度一般公共预算财政拨款“三公”经费支出决算
浏览次数:
来源:霍邱县委党校
时间:2023-09-28 08:01
我要纠错
文字大小:[
大
中
小
]
背景色:
标签:
文件下载
政策咨询
如果您对该政策文件有疑问,可以拨打标题上方的电话咨询相关部门。
打印本页
关闭窗口