返回首页
长辈版
无障碍
网站首页
>
信息公开
>霍邱县科协
>
财政预算
索
引
号:
/201901-00002
组配分类:
财政预算
发布机构:
霍邱县科协
主题分类:
科技、教育,其他
成文日期:
暂无
发文日期:
2019-01-30 00:00
文 号:
关
键
词:
部门预算
名 称:
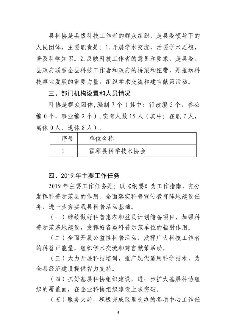
霍邱县科学技术协会2019年部门预算编制说明
有
效
性:
有效
霍邱县科学技术协会2019年部门预算编制说明
浏览次数:
来源:县科协
时间:2019-01-30 00:00
我要纠错
文字大小:[
大
中
小
]
背景色:
标签:
文件下载
政策咨询
如果您对该政策文件有疑问,可以拨打标题上方的电话咨询相关部门。
打印本页
关闭窗口