返回首页
长辈版
无障碍
网站首页
>
信息公开
>霍邱县妇联
>
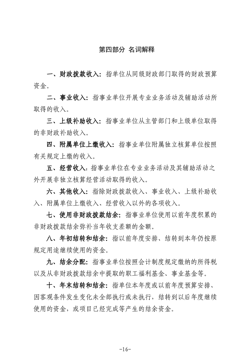
财政决算
索
引
号:
13341423003236166E/202109-00001
组配分类:
财政决算
发布机构:
霍邱县妇联
主题分类:
人口与计划生育、妇女儿童工作,其他
成文日期:
暂无
发文日期:
2021-09-28 17:13
文 号:
关
键
词:
名 称:
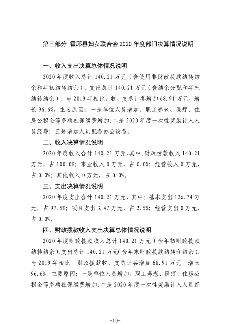
霍邱县妇女联合会2020年度部门决算
有
效
性:
有效
霍邱县妇女联合会2020年度部门决算
浏览次数:
来源:霍邱县妇联
时间:2021-09-28 17:13
我要纠错
文字大小:[
大
中
小
]
背景色:
标签:
文件下载
政策咨询
如果您对该政策文件有疑问,可以拨打标题上方的电话咨询相关部门。
打印本页
关闭窗口