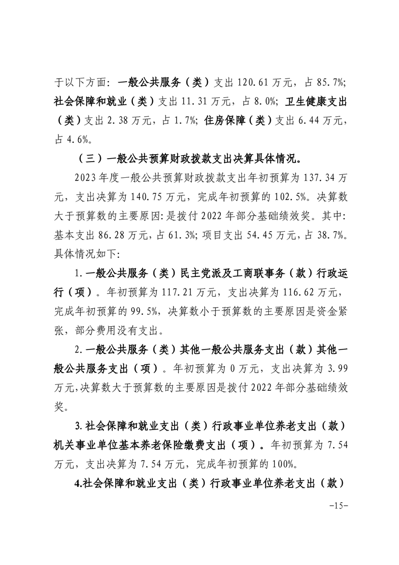
返回首页
长辈版
无障碍
网站首页
>
信息公开
>霍邱县工商联
>
财政决算
索
引
号:
13341423511694008H/202409-00001
组配分类:
财政决算
发布机构:
霍邱县工商联
主题分类:
财政、金融、审计、统计,其他
成文日期:
暂无
发文日期:
2024-09-27 09:25
文 号:
关
键
词:
名 称:
工商联2023年部门决算公开
有
效
性:
有效
工商联2023年部门决算公开
浏览次数:
来源:霍邱县工商联
时间:2024-09-27 09:25
我要纠错
文字大小:[
大
中
小
]
背景色:
霍邱县工商业联合会2023年度项目支出绩效自评表及2022年度乡镇基层商会建设、工商联常执委会议、中小企业创建等工作经费项目绩效评价报告.pdf
标签:
文件下载
政策咨询
如果您对该政策文件有疑问,可以拨打标题上方的电话咨询相关部门。
打印本页
关闭窗口