返回首页
长辈版
无障碍
网站首页
>
信息公开
>霍邱县总工会
>
三公经费
索
引
号:
133414230032361749/202403-00001
组配分类:
三公经费
发布机构:
霍邱县总工会
主题分类:
财政、金融、审计、统计
成文日期:
暂无
发文日期:
2024-02-04 09:19
文 号:
关
键
词:
名 称:
霍邱县总工会2024年一般公共预算“三公”经费预算
有
效
性:
有效
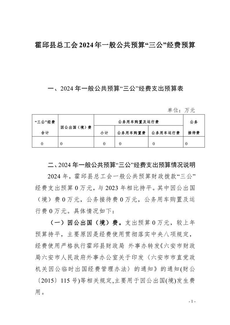
霍邱县总工会2024年一般公共预算“三公”经费预算
浏览次数:
来源:霍邱县总工会
时间:2024-02-04 09:19
我要纠错
文字大小:[
大
中
小
]
背景色:
标签:
文件下载
政策咨询
如果您对该政策文件有疑问,可以拨打标题上方的电话咨询相关部门。
打印本页
关闭窗口