返回首页
长辈版
无障碍
网站首页
>
信息公开
>霍邱县委编办
>
三公经费
索
引
号:
1134142300323622XD/202503-00001
组配分类:
三公经费
发布机构:
霍邱县委编办
主题分类:
财政、金融、审计、统计
成文日期:
暂无
发文日期:
2025-02-05 09:37
文 号:
关
键
词:
名 称:
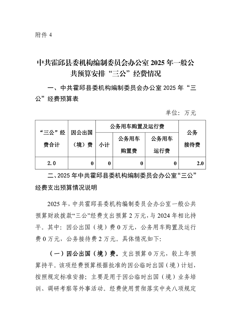
中共霍邱县委机构编制委员会办公室部门2025年一般公共预算安排“三公”经费情况
有
效
性:
有效
中共霍邱县委机构编制委员会办公室部门2025年一般公共预算安排“三公”经费情况
浏览次数:
来源:霍邱县委编办
时间:2025-02-05 09:37
我要纠错
文字大小:[
大
中
小
]
背景色:
标签:
文件下载
政策咨询
如果您对该政策文件有疑问,可以拨打标题上方的电话咨询相关部门。
打印本页
关闭窗口