返回首页
长辈版
无障碍
网站首页
>
信息公开
>霍邱县委宣传部
>
财政预算
索
引
号:
11341423003237011H/202602-00003
组配分类:
财政预算
发布机构:
霍邱县委宣传部
主题分类:
其它
成文日期:
暂无
发文日期:
2026-02-12 09:13
文 号:
关
键
词:
名 称:
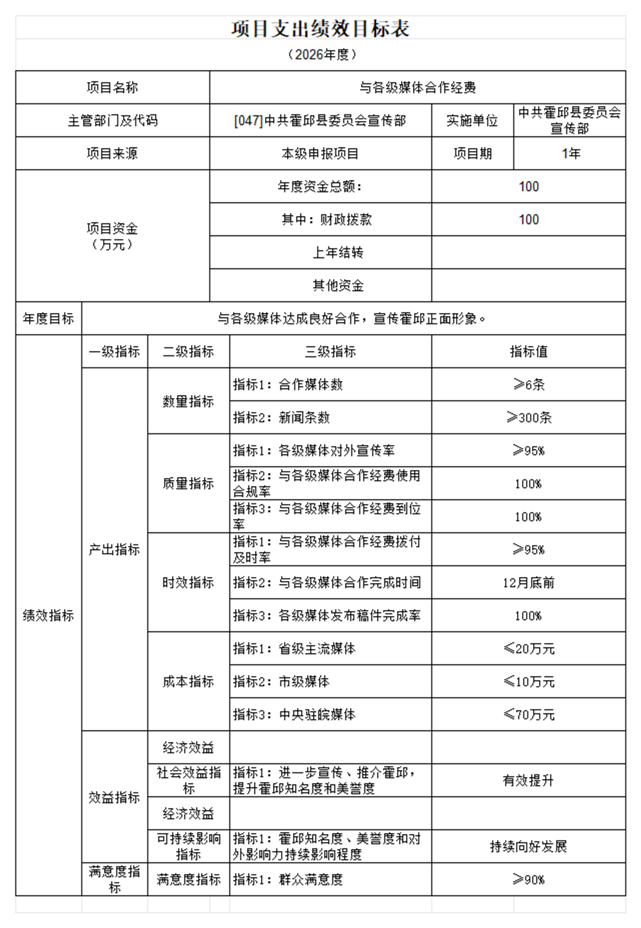
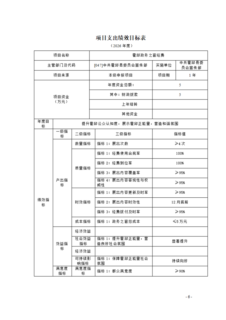
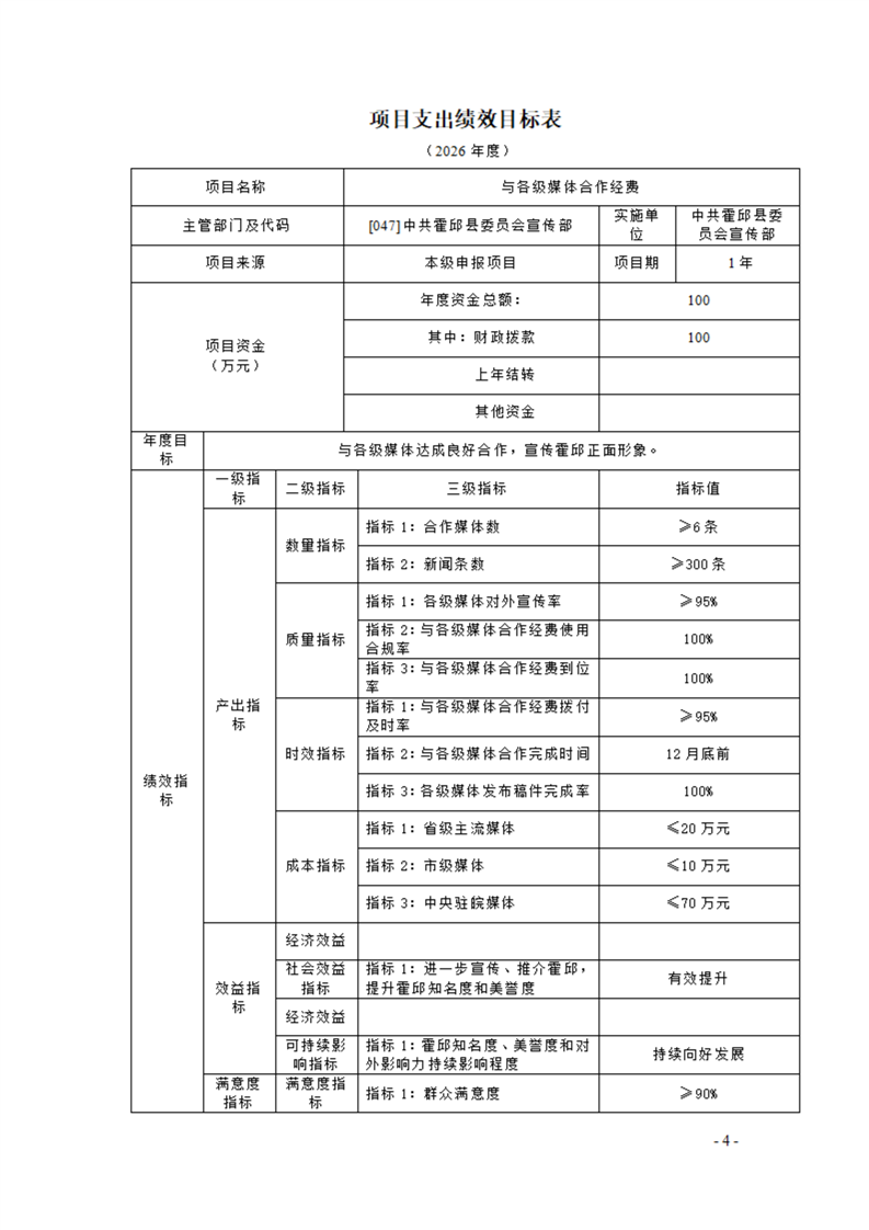
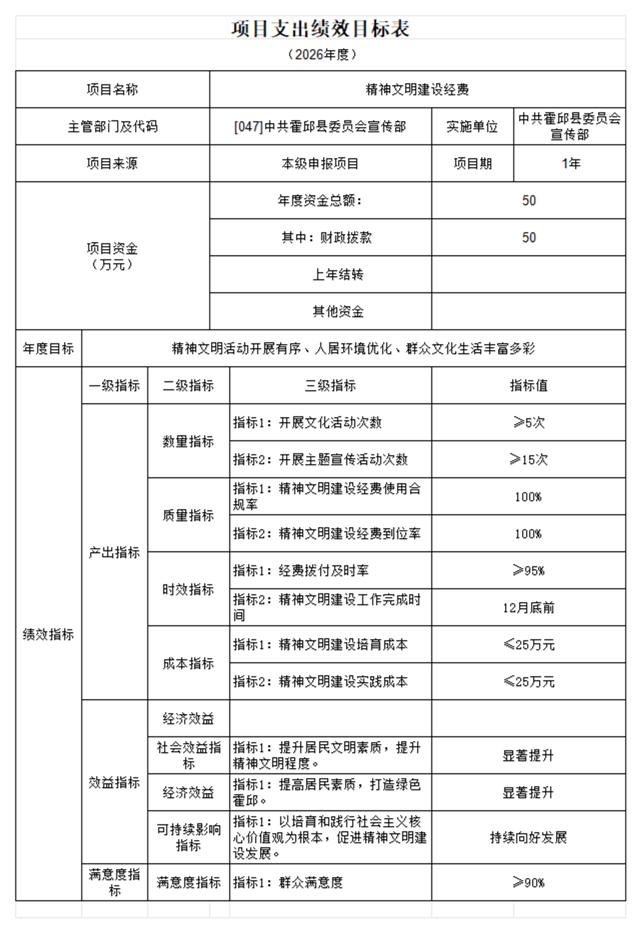
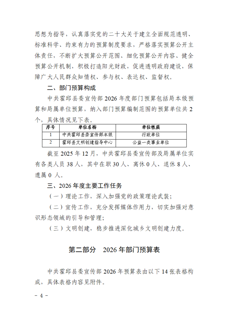
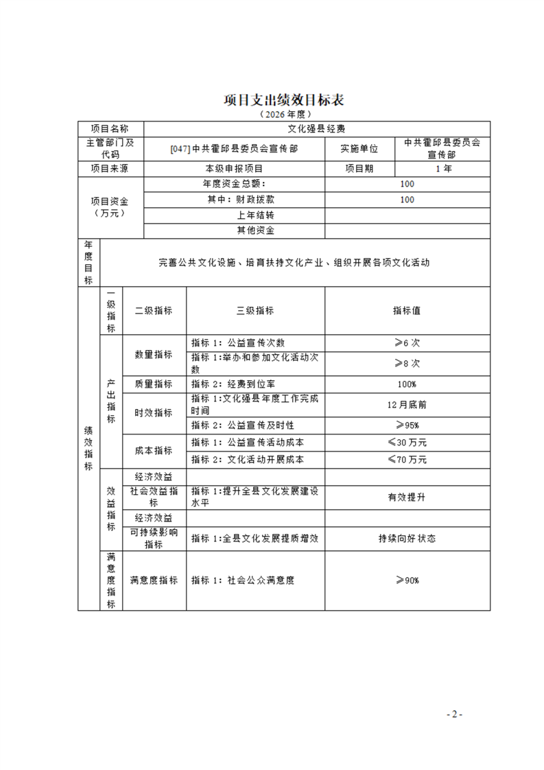
中共霍邱县委宣传部本级2026年单位预算公开
有
效
性:
有效
中共霍邱县委宣传部本级2026年单位预算公开
浏览次数:
来源:霍邱县委宣传部
时间:2026-02-12 09:13
我要纠错
文字大小:[
大
中
小
]
背景色:
标签:
文件下载
政策咨询
如果您对该政策文件有疑问,可以拨打标题上方的电话咨询相关部门。
打印本页
关闭窗口