返回首页
长辈版
无障碍
网站首页
>
信息公开
>霍邱中医院
>
财务预决算
>
单位预算
索
引
号:
12341423486244055H/202602-00001
组配分类:
单位预算
发布机构:
霍邱中医院
主题分类:
其它
成文日期:
暂无
发文日期:
2026-02-12 15:46
文 号:
关
键
词:
名 称:
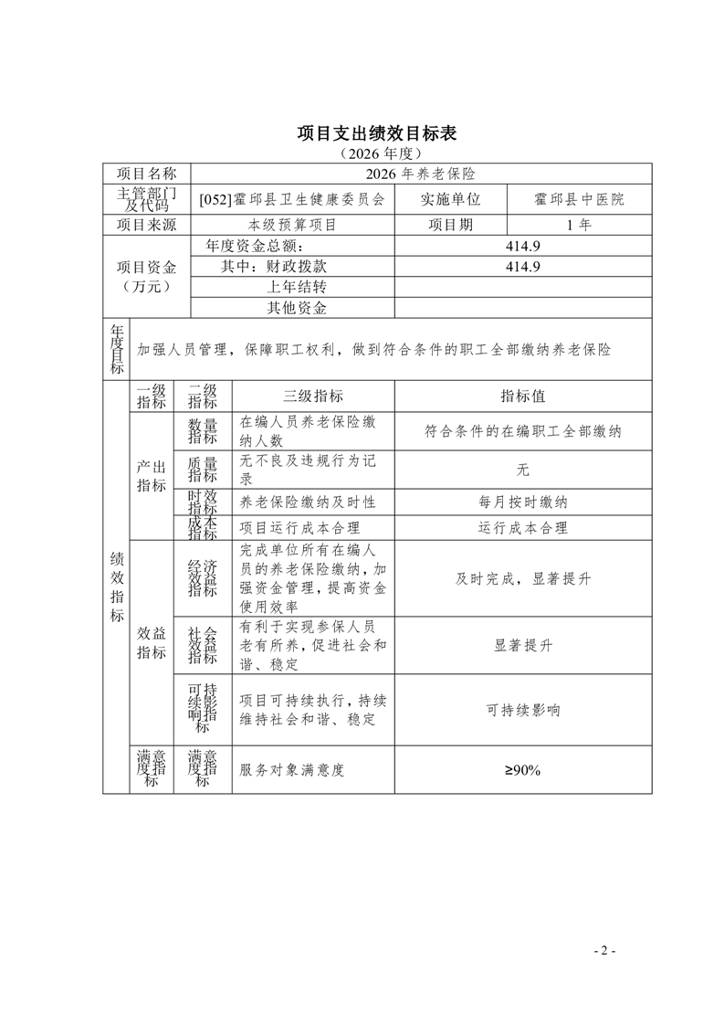
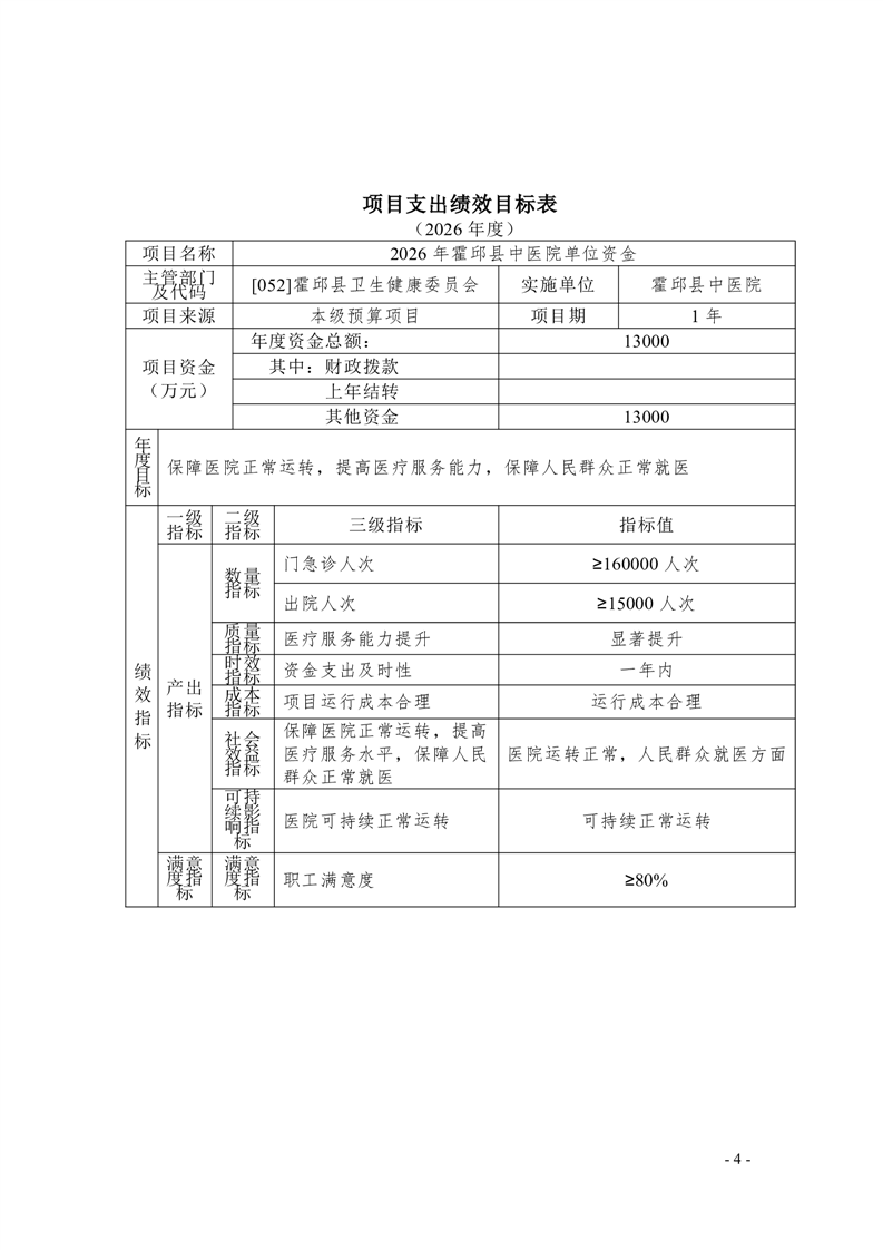
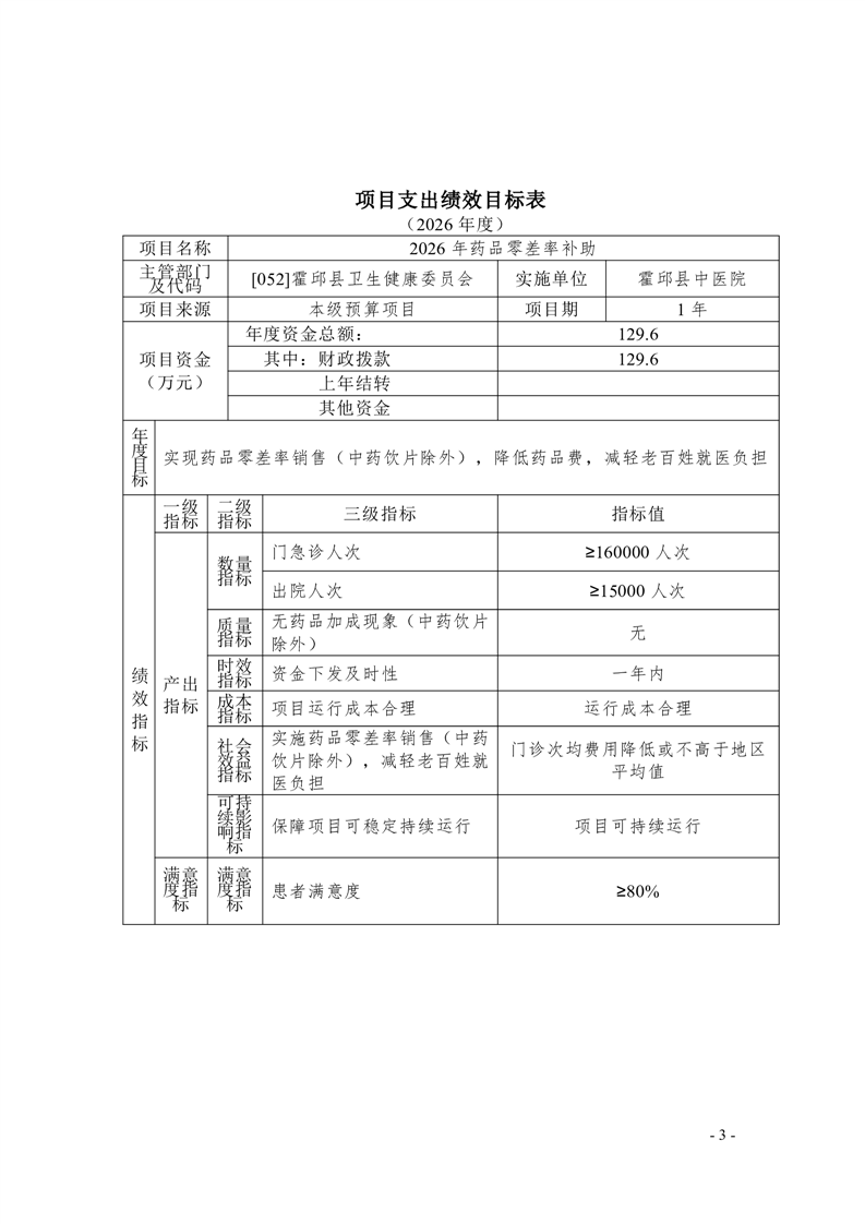
霍邱县中医院2026年预算公开
有
效
性:
有效
霍邱县中医院2026年预算公开
浏览次数:
来源:霍邱中医院
时间:2026-02-12 15:46
我要纠错
文字大小:[
大
中
小
]
背景色:
标签:
文件下载
政策咨询
如果您对该政策文件有疑问,可以拨打标题上方的电话咨询相关部门。
打印本页
关闭窗口