返回首页
长辈版
无障碍
网站首页
>
信息公开
>霍邱二中
>
财务预决算
>
“三公”经费
索
引
号:
12341423486243300N/202510-00001
组配分类:
“三公”经费
发布机构:
霍邱二中
主题分类:
其它
成文日期:
2025-10-27 00:00
发文日期:
2025-02-14 14:41
文 号:
关
键
词:
名 称:
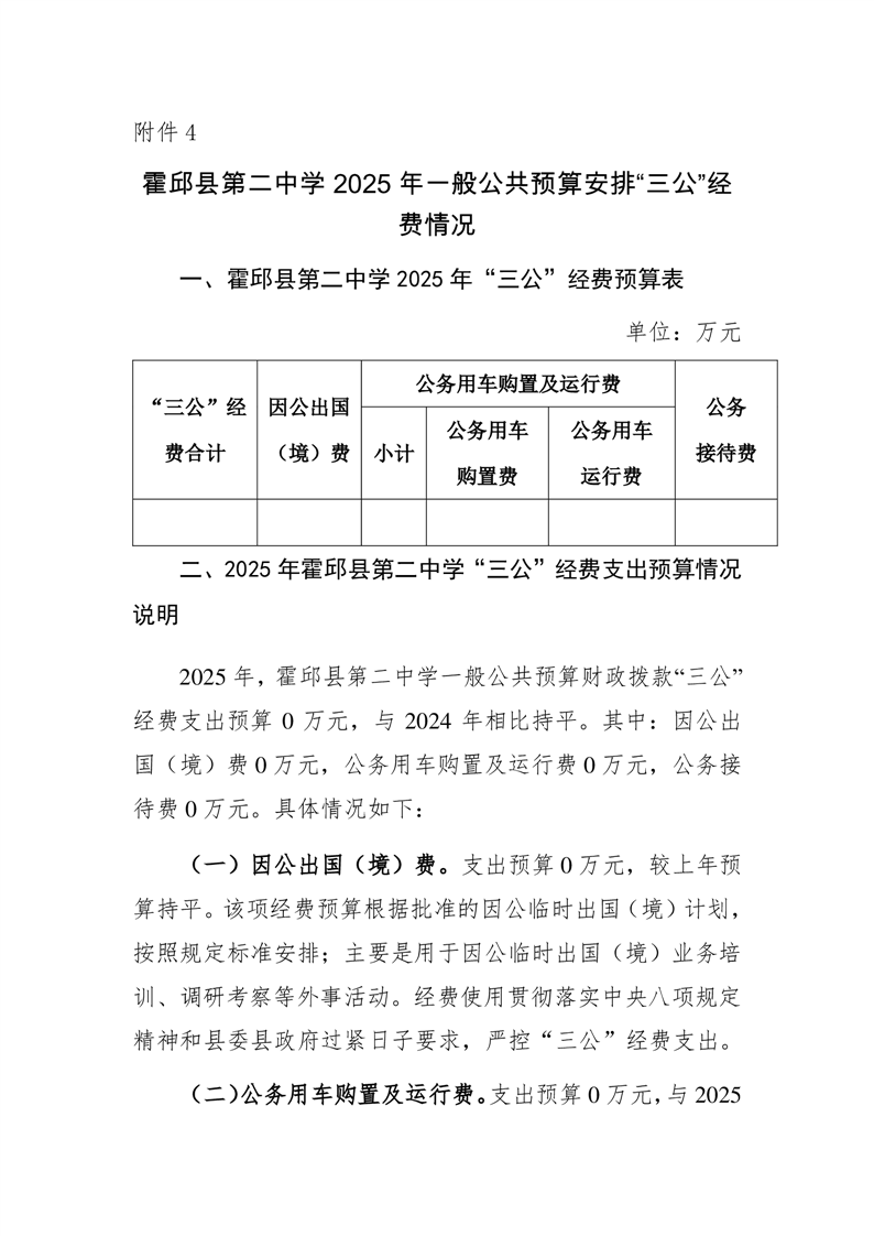
霍邱县第二中学2025年一般公共预算安排“三公”经费情况
有
效
性:
有效
霍邱县第二中学2025年一般公共预算安排“三公”经费情况
浏览次数:
来源:霍邱二中
时间:2025-02-14 14:41
我要纠错
文字大小:[
大
中
小
]
背景色:
标签:
文件下载
政策咨询
如果您对该政策文件有疑问,可以拨打标题上方的电话咨询相关部门。
打印本页
关闭窗口