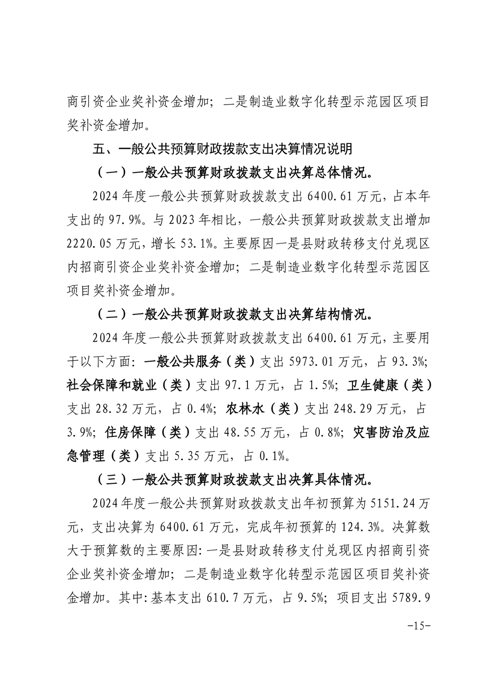
返回首页
长辈版
无障碍
网站首页
>
信息公开
>霍邱经济开发区
>
财政决算
索
引
号:
11341423661430024J/202509-00001
组配分类:
财政决算
发布机构:
霍邱经济开发区
主题分类:
财政、金融、审计、统计,其他
成文日期:
暂无
发文日期:
2025-09-22 10:16
文 号:
关
键
词:
名 称:
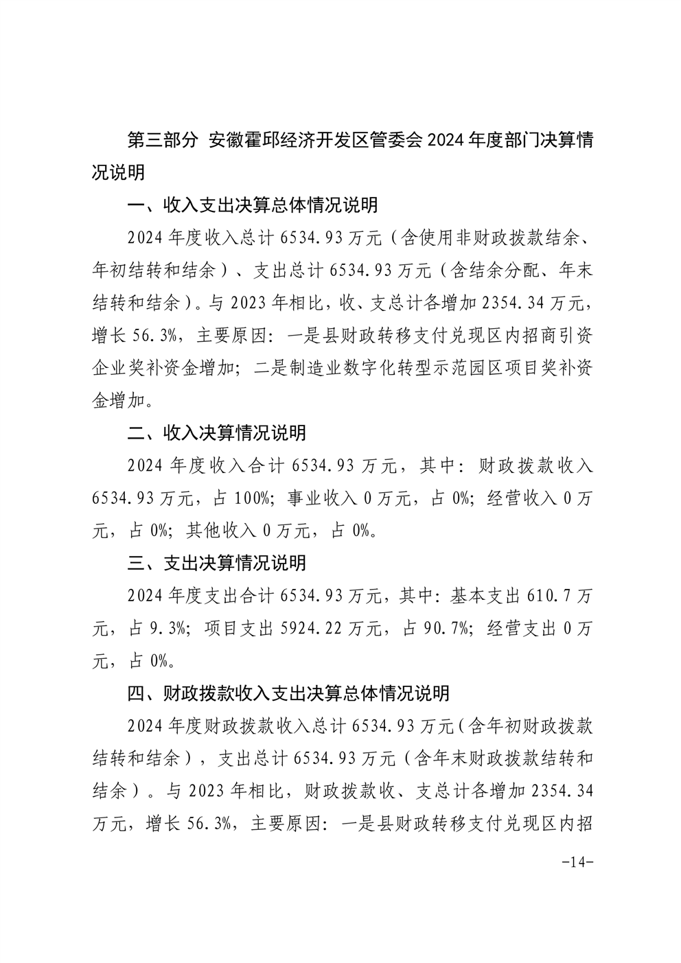
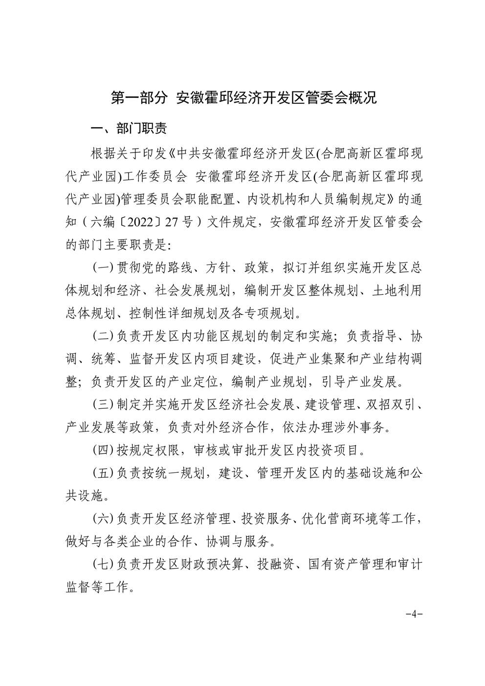
安徽霍邱经济开发区管委会2024年度部门决算
有
效
性:
有效
安徽霍邱经济开发区管委会2024年度部门决算
浏览次数:
来源:霍邱经济开发区
时间:2025-09-22 10:16
我要纠错
文字大小:[
大
中
小
]
背景色:
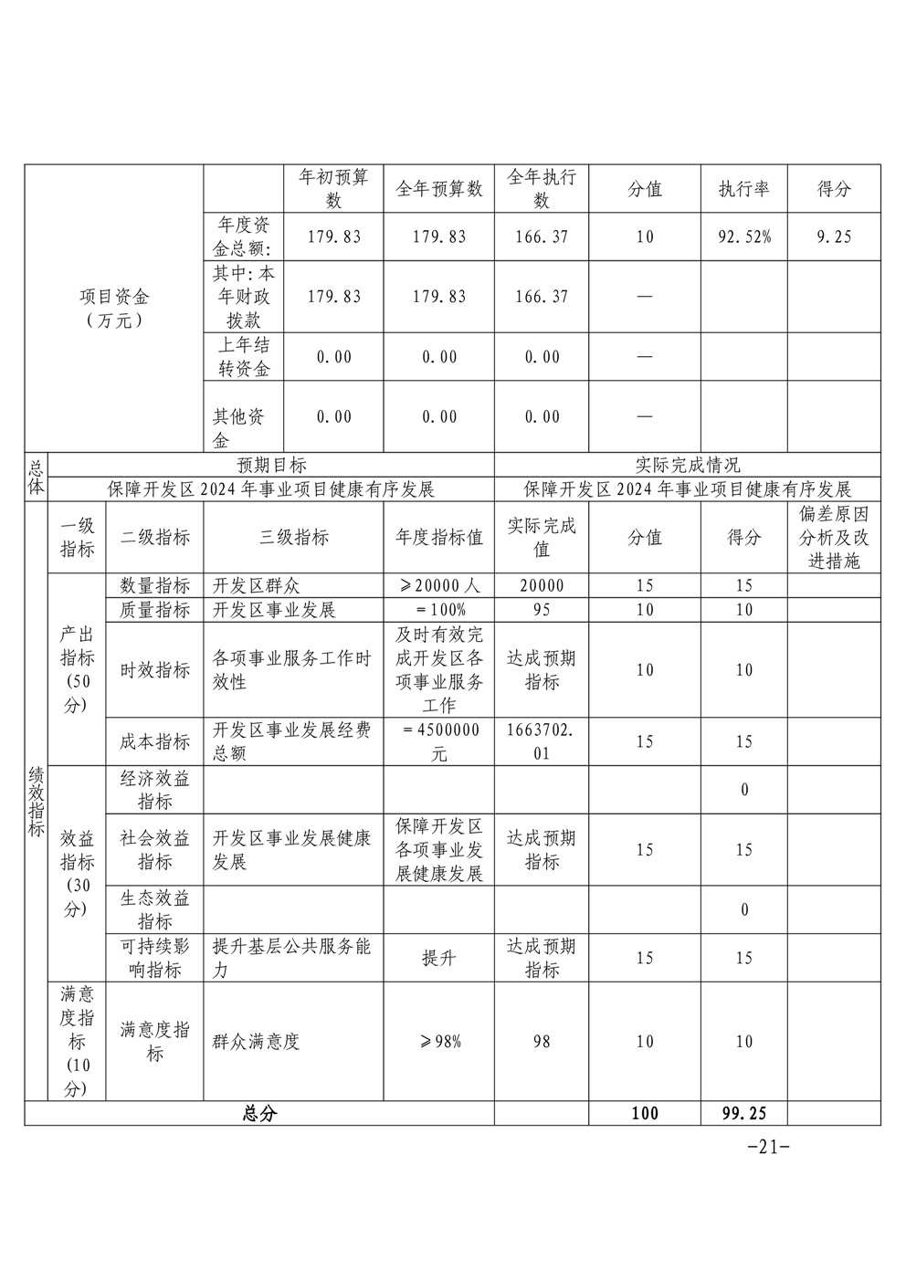
附件1:2024年度项目支出绩效自评表.pdf
附件2:2024年度矿区服务经费专项项目绩效评价报告.pdf
标签:
文件下载
政策咨询
如果您对该政策文件有疑问,可以拨打标题上方的电话咨询相关部门。
打印本页
关闭窗口