返回首页
长辈版
无障碍
网站首页
>
信息公开
>霍邱县花园镇
>
财政资金
>
财政专项资金管理和使用情况
>
特困人员救助供养资金管理和使用
>
政策与标准
索
引
号:
113414230032359217/202507-00003
组配分类:
政策与标准
发布机构:
霍邱县花园镇
主题分类:
其它,其他
成文日期:
暂无
发文日期:
2025-07-17 22:05
文 号:
关
键
词:
名 称:
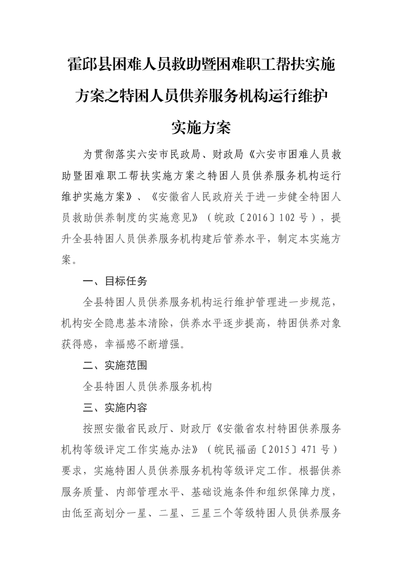
霍邱县民政局霍邱县财政局关于印发《霍邱县困难人员救助暨困难职工帮扶实施方案之特困人员供养服务机构运行维护实施方案》的通知
有
效
性:
有效
霍邱县民政局霍邱县财政局关于印发《霍邱县困难人员救助暨困难职工帮扶实施方案之特困人员供养服务机构运行维护实施方案》的通知
浏览次数:
来源:霍邱县花园镇
时间:2025-07-17 22:05
我要纠错
文字大小:[
大
中
小
]
背景色:
标签:
文件下载
政策咨询
如果您对该政策文件有疑问,可以拨打标题上方的电话咨询相关部门。
打印本页
关闭窗口