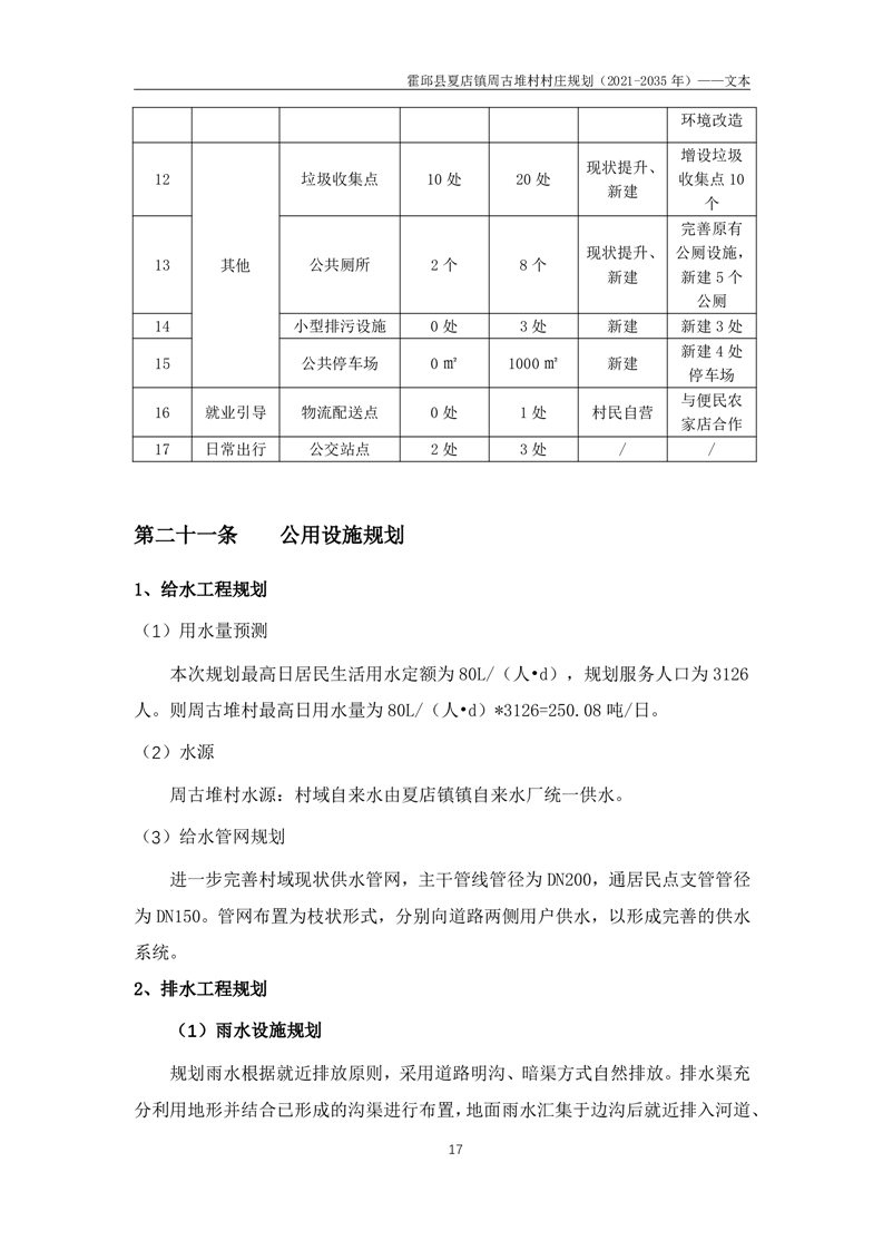
返回首页
长辈版
无障碍
网站首页
>
信息公开
>霍邱县夏店镇
>
国民经济和社会发展规划
索
引
号:
1134142300323593XY/202512-00024
组配分类:
国民经济和社会发展规划
发布机构:
霍邱县夏店镇
主题分类:
其它,其他
成文日期:
暂无
发文日期:
2025-12-22 18:56
文 号:
关
键
词:
名 称:
六安市霍邱县夏店镇周古堆村村庄规划(2021-2035年)文本
有
效
性:
有效
六安市霍邱县夏店镇周古堆村村庄规划(2021-2035年)文本
浏览次数:
来源:霍邱县夏店镇
时间:2025-12-22 18:56
我要纠错
文字大小:[
大
中
小
]
背景色:
标签:
文件下载
政策咨询
如果您对该政策文件有疑问,可以拨打标题上方的电话咨询相关部门。
打印本页
关闭窗口