返回首页
长辈版
无障碍
网站首页
>
信息公开
>霍邱县夏店镇
>
财政资金
>
“三公”经费情况
索
引
号:
1134142300323593XY/202409-00013
组配分类:
“三公”经费情况
发布机构:
霍邱县夏店镇
主题分类:
其它,其他
成文日期:
暂无
发文日期:
2024-09-27 11:51
文 号:
关
键
词:
名 称:
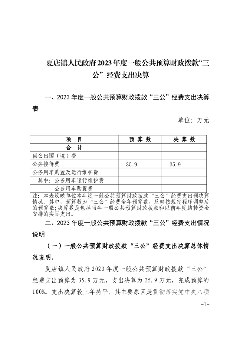
夏店镇人民政府2023年度一般公共预算“三公”经费支出决算
有
效
性:
有效
夏店镇人民政府2023年度一般公共预算“三公”经费支出决算
浏览次数:
来源:霍邱县夏店镇
时间:2024-09-27 11:51
我要纠错
文字大小:[
大
中
小
]
背景色:
标签:
文件下载
政策咨询
如果您对该政策文件有疑问,可以拨打标题上方的电话咨询相关部门。
打印本页
关闭窗口