返回首页
长辈版
无障碍
网站首页
>
信息公开
>霍邱县夏店镇
>
财政资金
>
财政专项资金管理和使用情况
>
高标准农田建设补助资金管理和使用
>
分配结果
索
引
号:
1134142300323593XY/202212-00005
组配分类:
分配结果
发布机构:
霍邱县夏店镇
主题分类:
其它
成文日期:
暂无
发文日期:
2022-12-04 16:03
文 号:
关
键
词:
名 称:
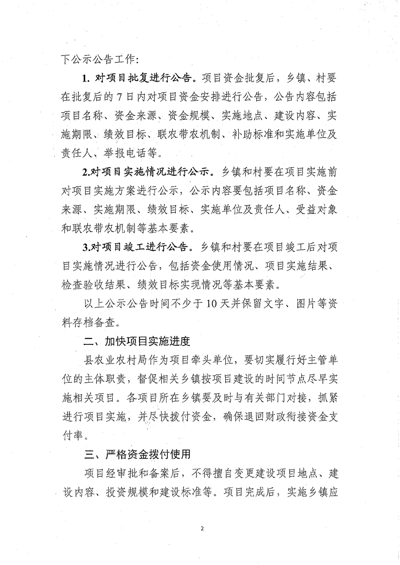
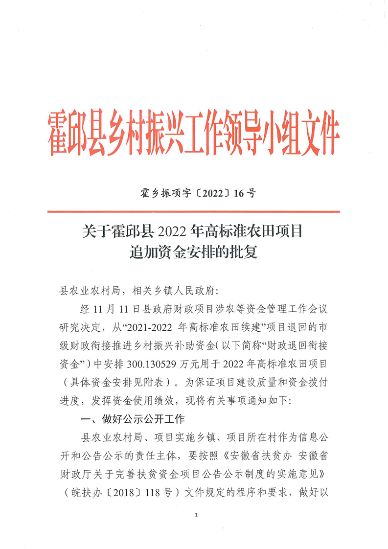
关于霍邱县2022年高标准农田项目追加资金安排的批复
有
效
性:
有效
关于霍邱县2022年高标准农田项目追加资金安排的批复
浏览次数:
来源:霍邱县夏店镇
时间:2022-12-04 16:03
我要纠错
文字大小:[
大
中
小
]
背景色:
标签:
文件下载
政策咨询
如果您对该政策文件有疑问,可以拨打标题上方的电话咨询相关部门。
打印本页
关闭窗口