返回首页
长辈版
无障碍
网站首页
>
信息公开
>霍邱县石店镇
>
财政资金
>
年度财政预决算
索
引
号:
11341423003236502Q/202509-00027
组配分类:
年度财政预决算
发布机构:
霍邱县石店镇
主题分类:
综合政务,其它
成文日期:
暂无
发文日期:
2025-09-22 08:33
文 号:
关
键
词:
名 称:
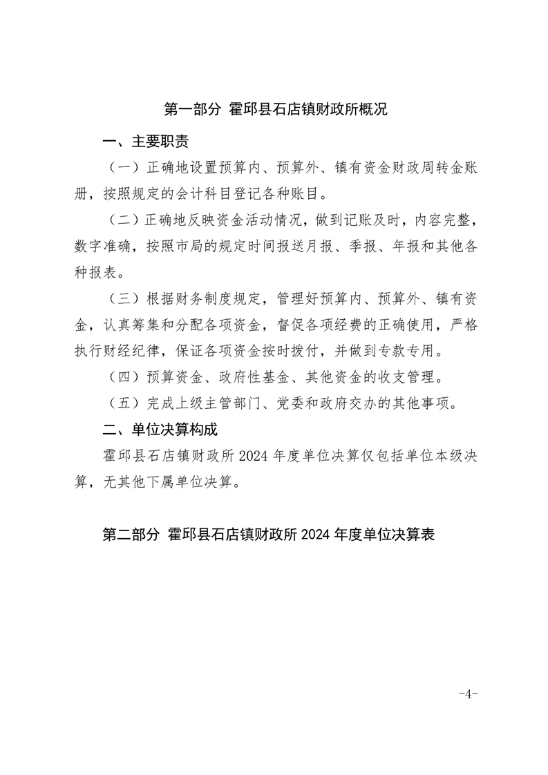
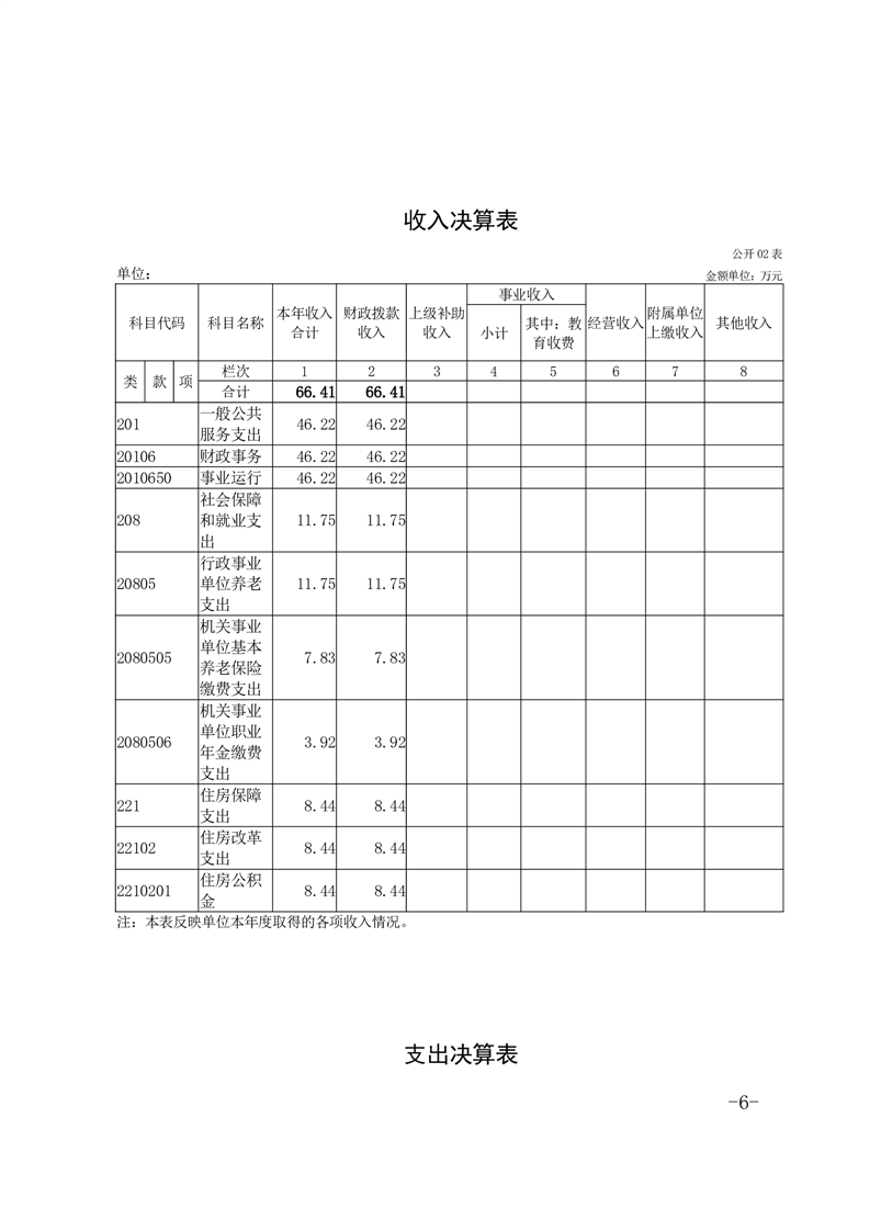
霍邱县石店镇财政所 2024 年度单位决算公开
有
效
性:
有效
霍邱县石店镇财政所 2024 年度单位决算公开
浏览次数:
来源:霍邱县石店镇
时间:2025-09-22 08:33
我要纠错
文字大小:[
大
中
小
]
背景色:
标签:
文件下载
政策咨询
如果您对该政策文件有疑问,可以拨打标题上方的电话咨询相关部门。
打印本页
关闭窗口