返回首页
长辈版
无障碍
网站首页
>
信息公开
>霍邱县岔路镇
>
财政资金
>
“三公”经费情况
索
引
号:
11341423003236334N/202602-00019
组配分类:
“三公”经费情况
发布机构:
霍邱县岔路镇
主题分类:
财政、金融、审计、统计
成文日期:
暂无
发文日期:
2026-02-09 10:02
文 号:
关
键
词:
名 称:
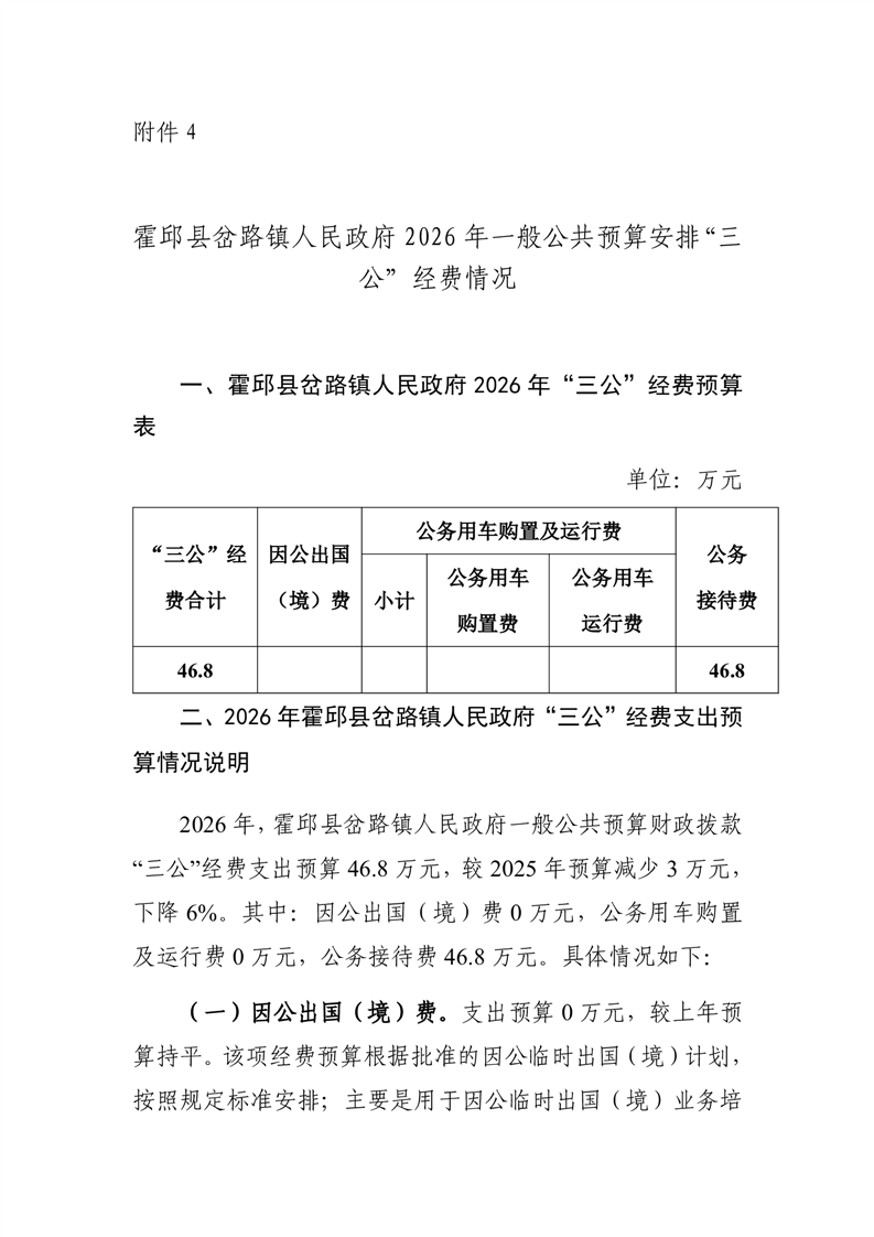
霍邱县岔路镇人民政府2026年一般公共预算安排“三公”经费预算
有
效
性:
有效
霍邱县岔路镇人民政府2026年一般公共预算安排“三公”经费预算
浏览次数:
来源:霍邱县岔路镇
时间:2026-02-09 10:02
我要纠错
文字大小:[
大
中
小
]
背景色:
标签:
文件下载
政策咨询
如果您对该政策文件有疑问,可以拨打标题上方的电话咨询相关部门。
打印本页
关闭窗口