返回首页
长辈版
无障碍
网站首页
>
信息公开
>霍邱县马店镇
>
财政资金
>
财政专项资金管理和使用情况
>
农村危房改造补助资金管理和使用
>
政策与标准
索
引
号:
113414230032364818/202201-00040
组配分类:
政策与标准
发布机构:
霍邱县马店镇
主题分类:
城乡建设、环境保护,其它
成文日期:
暂无
发文日期:
2026-01-30 08:46
文 号:
关
键
词:
名 称:
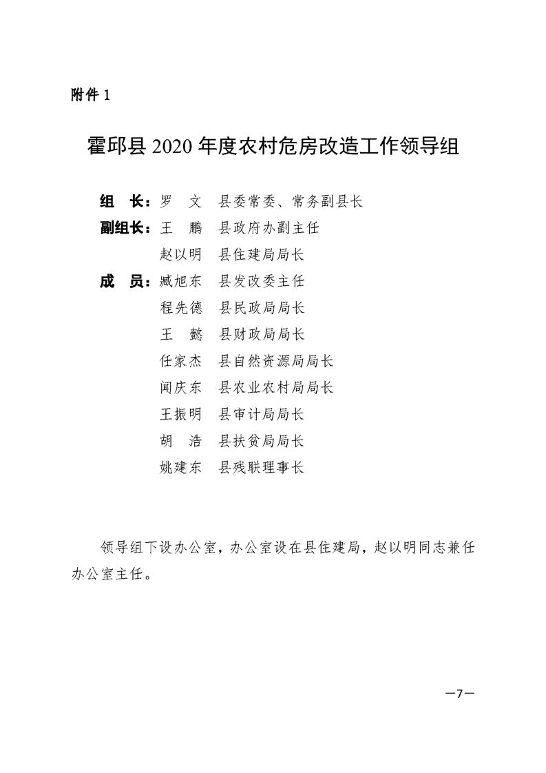
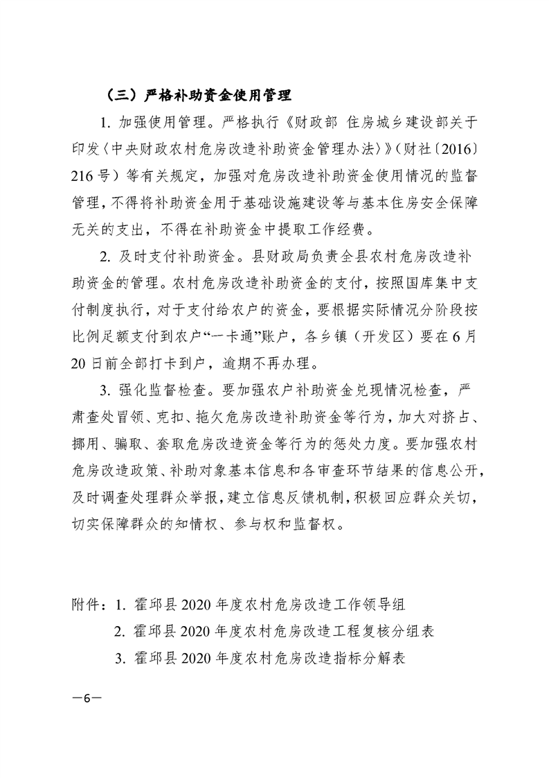
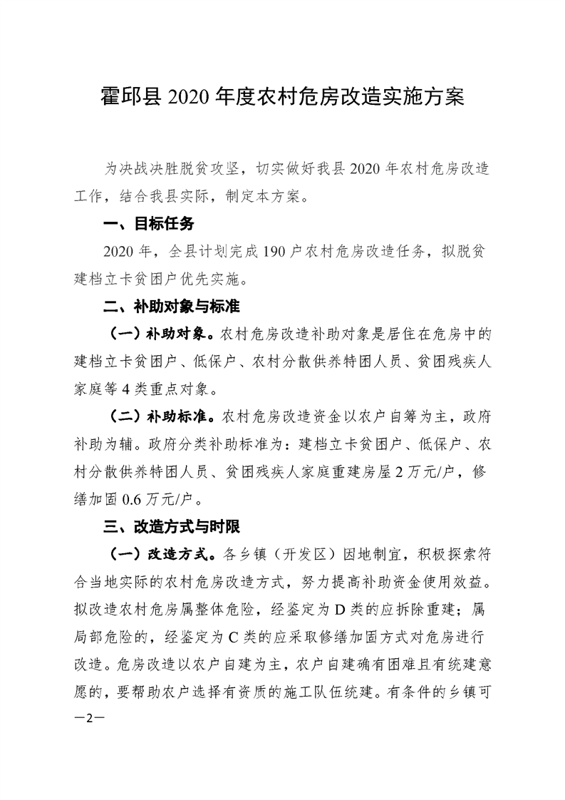
【管理办法】关于印发霍邱县农村危房改造实施方案的通知
有
效
性:
有效
【管理办法】关于印发霍邱县农村危房改造实施方案的通知
浏览次数:
来源:霍邱县马店镇
时间:2026-01-30 08:46
我要纠错
文字大小:[
大
中
小
]
背景色:
标签:
文件下载
政策咨询
如果您对该政策文件有疑问,可以拨打标题上方的电话咨询相关部门。
打印本页
关闭窗口