返回首页
长辈版
无障碍
网站首页
>
信息公开
>霍邱县冯井镇
>
财政资金
>
“三公”经费情况
索
引
号:
113414230032365456/202302-00009
组配分类:
“三公”经费情况
发布机构:
霍邱县冯井镇
主题分类:
其它
成文日期:
暂无
发文日期:
2023-02-10 08:34
文 号:
关
键
词:
名 称:
冯井财政分局2023年部门单位一般公共预算安排“三公”经费情况
有
效
性:
有效
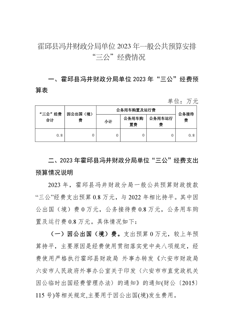
冯井财政分局2023年部门单位一般公共预算安排“三公”经费情况
浏览次数:
来源:霍邱县冯井镇
时间:2023-02-10 08:34
我要纠错
文字大小:[
大
中
小
]
背景色:
标签:
文件下载
政策咨询
如果您对该政策文件有疑问,可以拨打标题上方的电话咨询相关部门。
打印本页
关闭窗口