返回首页
长辈版
无障碍
网站首页
>
信息公开
>霍邱县冯井镇
>
财政资金
>
财政专项资金管理和使用情况
>
农村危房改造补助资金管理和使用
>
政策与标准
索
引
号:
00323654501160432010/201912-00002
组配分类:
政策与标准
发布机构:
霍邱县冯井镇
主题分类:
城乡建设、环境保护,民政、扶贫,其他
成文日期:
暂无
发文日期:
2025-03-25 14:10
文 号:
关
键
词:
农村危房改造
名 称:
【管理办法】关于印发霍邱县农村危房改造实施方案的通知
有
效
性:
有效
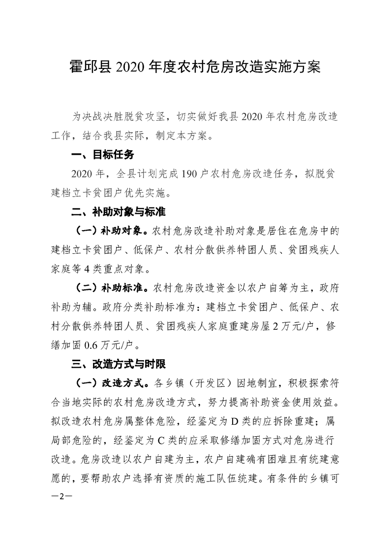
【管理办法】关于印发霍邱县农村危房改造实施方案的通知
浏览次数:
来源:冯井镇
时间:2025-03-25 14:10
我要纠错
文字大小:[
大
中
小
]
背景色:
标签:
文件下载
政策咨询
如果您对该政策文件有疑问,可以拨打标题上方的电话咨询相关部门。
打印本页
关闭窗口