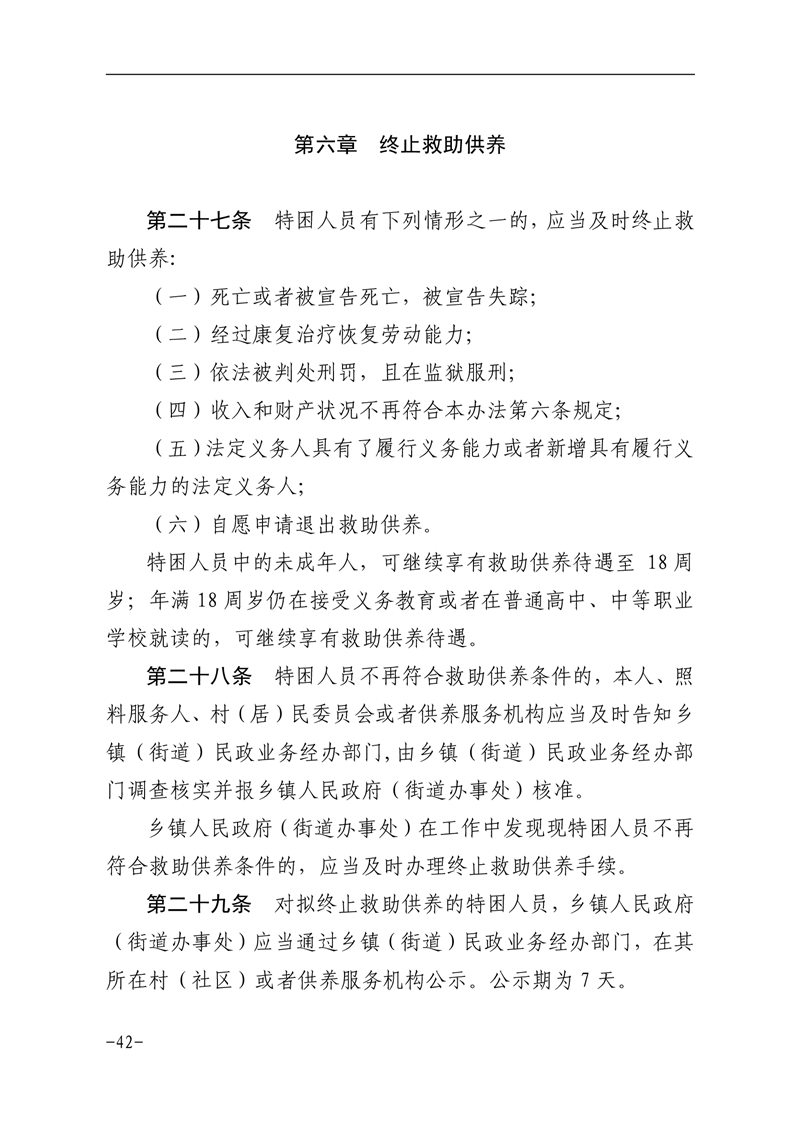
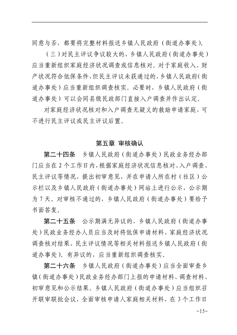
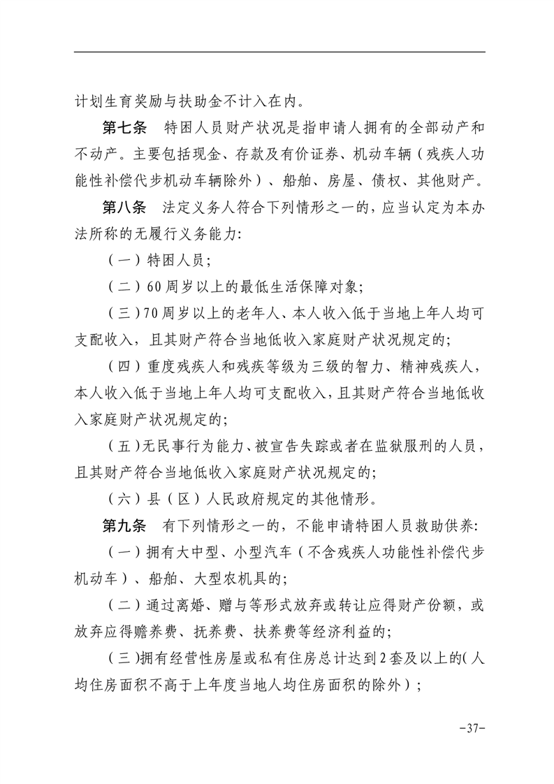
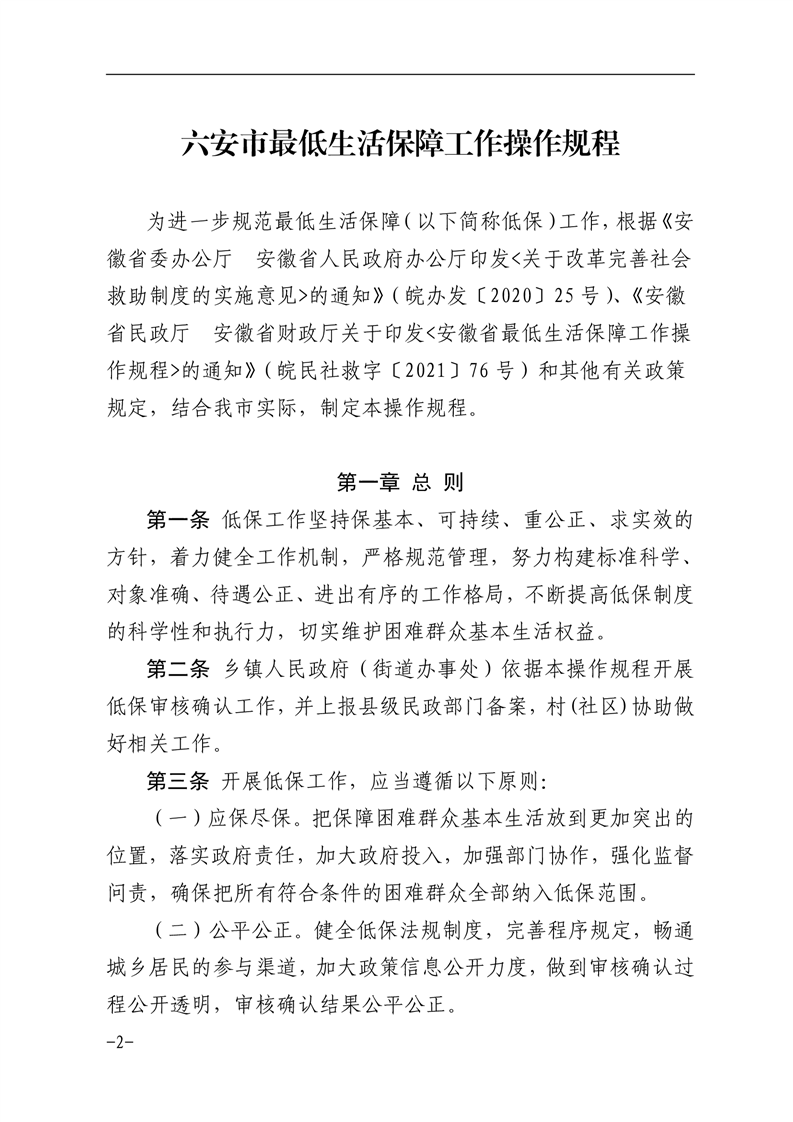
返回首页
长辈版
无障碍
网站首页
>
信息公开
>霍邱县周集镇
>
基层重点领域信息公开
>
社会救助
>
综合业务
索
引
号:
00323655301360000000/202001-00004
组配分类:
综合业务
发布机构:
霍邱县周集镇
主题分类:
其它
成文日期:
暂无
发文日期:
2026-02-24 15:27
文 号:
关
键
词:
名 称:
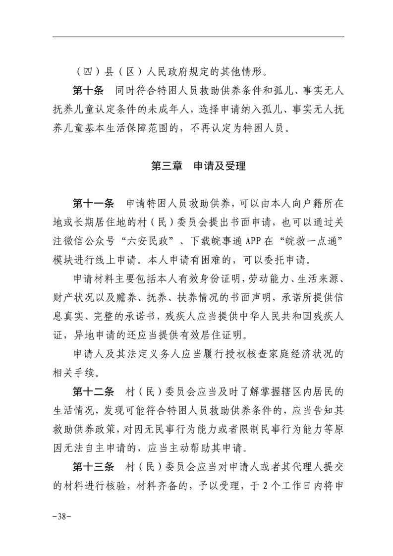
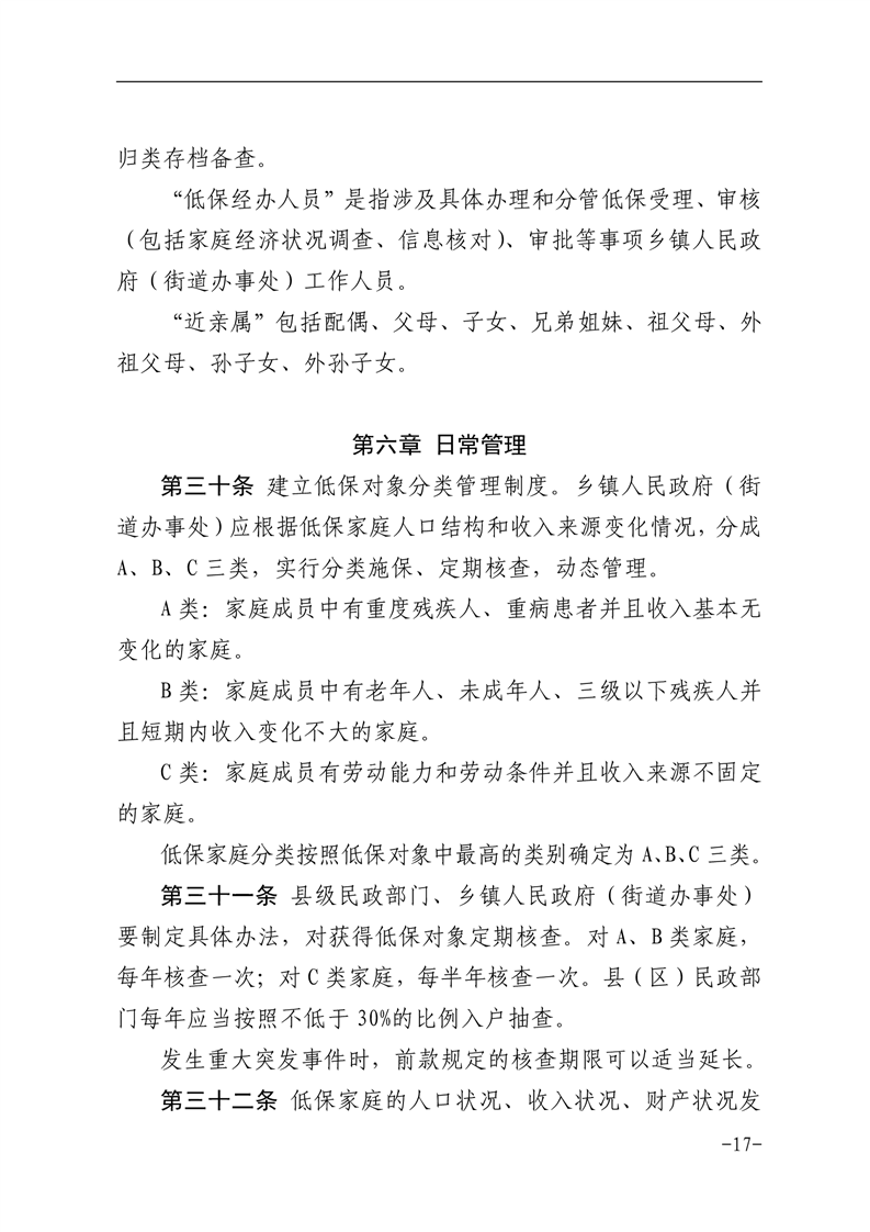
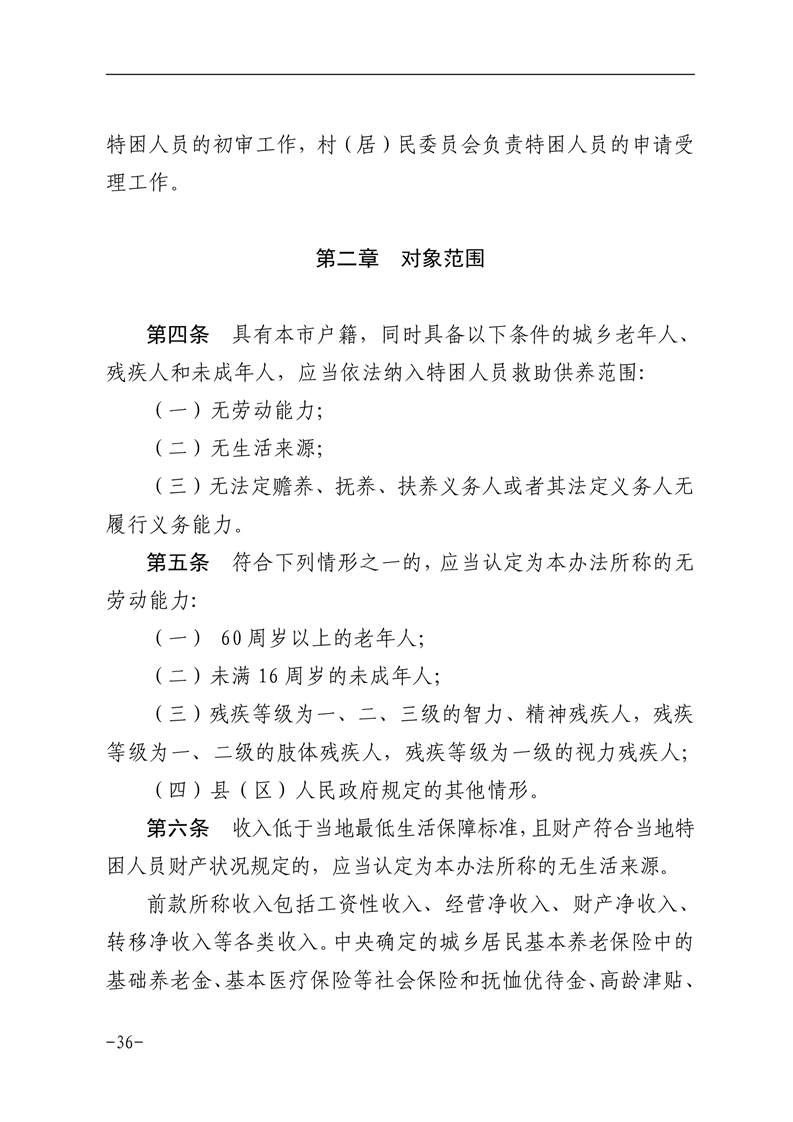
【有效】《六安市人民政府办公室关于印发《六安市最低生活保障工作操作规程》《六安市特困人员认定办法》《六安市临时救助工作操作规程》的通知》(六政办秘〔2022〕 78号 )
有
效
性:
有效
【有效】《六安市人民政府办公室关于印发《六安市最低生活保障工作操作规程》《六安市特困人员认定办法》《六安市临时救助工作操作规程》的通知》(六政办秘〔2022〕 78号 )
浏览次数:
来源:周集镇
时间:2026-02-24 15:27
我要纠错
文字大小:[
大
中
小
]
背景色:
标签:
文件下载
政策咨询
如果您对该政策文件有疑问,可以拨打标题上方的电话咨询相关部门。
打印本页
关闭窗口