返回首页
长辈版
无障碍
网站首页
>
信息公开
>霍邱县河口镇
>
行政权力
>
履职事项清单
索
引
号:
11341423003235956R/202509-00002
组配分类:
履职事项清单
发布机构:
霍邱县河口镇
主题分类:
财政、金融、审计、统计
成文日期:
暂无
发文日期:
2025-11-28 09:48
文 号:
关
键
词:
名 称:
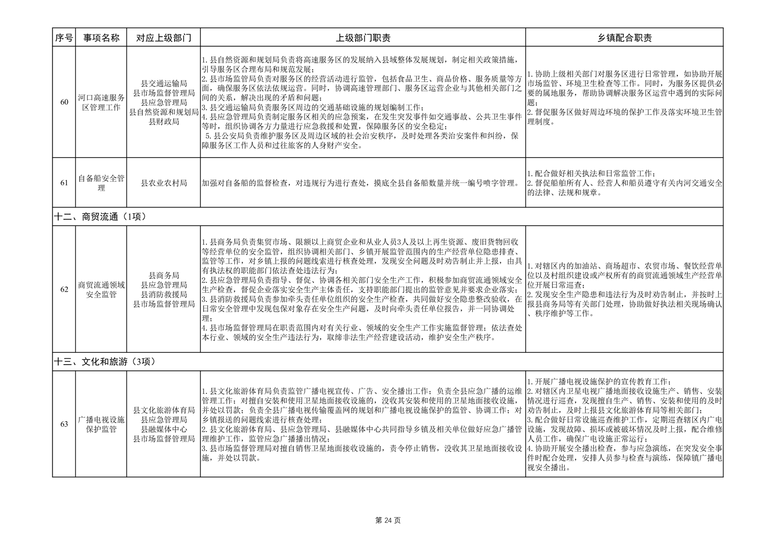
安徽省六安市霍邱县河口镇履行职责事项清单
有
效
性:
有效
安徽省六安市霍邱县河口镇履行职责事项清单
浏览次数:
来源:霍邱县河口镇
时间:2025-11-28 09:48
我要纠错
文字大小:[
大
中
小
]
背景色:
标签:
文件下载
政策咨询
如果您对该政策文件有疑问,可以拨打标题上方的电话咨询相关部门。
打印本页
关闭窗口