返回首页
长辈版
无障碍
网站首页
>
信息公开
>霍邱县河口镇
>
财政资金
>
年度财政预决算
索
引
号:
11341423003235956R/202510-00001
组配分类:
年度财政预决算
发布机构:
霍邱县河口镇
主题分类:
财政、金融、审计、统计
成文日期:
暂无
发文日期:
2025-09-22 11:24
文 号:
关
键
词:
名 称:
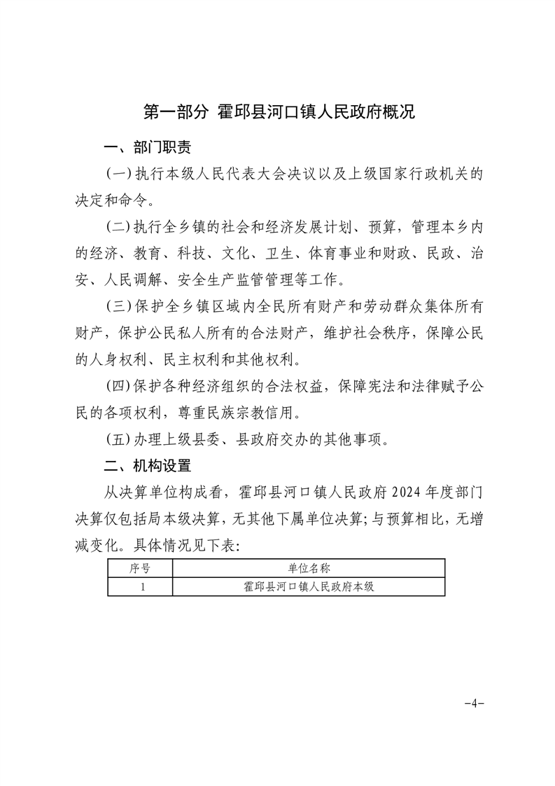
霍邱县河口镇人民政府2024年度部门决算
有
效
性:
有效
霍邱县河口镇人民政府2024年度部门决算
浏览次数:
来源:霍邱县河口镇
时间:2025-09-22 11:24
我要纠错
文字大小:[
大
中
小
]
背景色:
附件1:部门决算公开参考格式.pdf
标签:
文件下载
政策咨询
如果您对该政策文件有疑问,可以拨打标题上方的电话咨询相关部门。
打印本页
关闭窗口