返回首页
长辈版
无障碍
网站首页
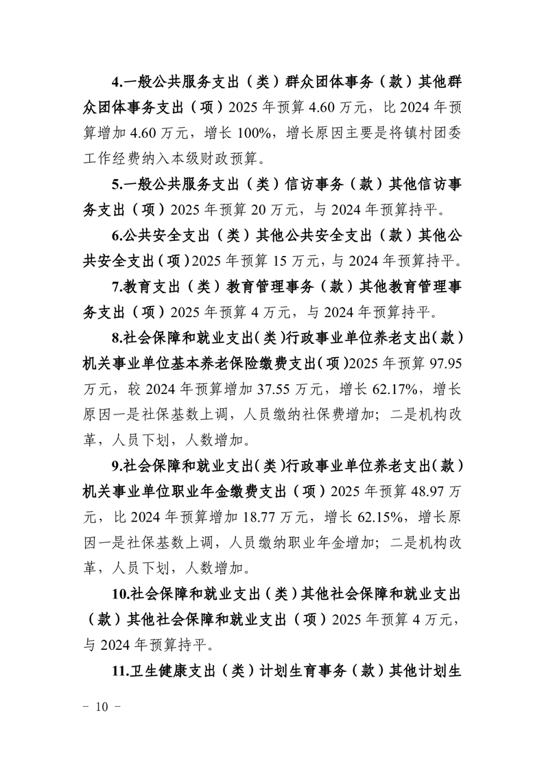
>
信息公开
>霍邱县河口镇
>
财政资金
>
年度财政预决算
索
引
号:
11341423003235956R/202201-00004
组配分类:
年度财政预决算
发布机构:
霍邱县河口镇
主题分类:
综合政务,其他
成文日期:
暂无
发文日期:
2025-02-05 15:59
文 号:
关
键
词:
名 称:
霍邱县河口镇人民政府2025年部门预算
有
效
性:
有效
霍邱县河口镇人民政府2025年部门预算
浏览次数:
来源:霍邱县河口镇
时间:2025-02-05 15:59
我要纠错
文字大小:[
大
中
小
]
背景色:
附件1:2025年部门单位预算公开参考格式.pdf
附件2:2025年部门单位预算公开附表参考格式.pdf
标签:
文件下载
政策咨询
如果您对该政策文件有疑问,可以拨打标题上方的电话咨询相关部门。
打印本页
关闭窗口