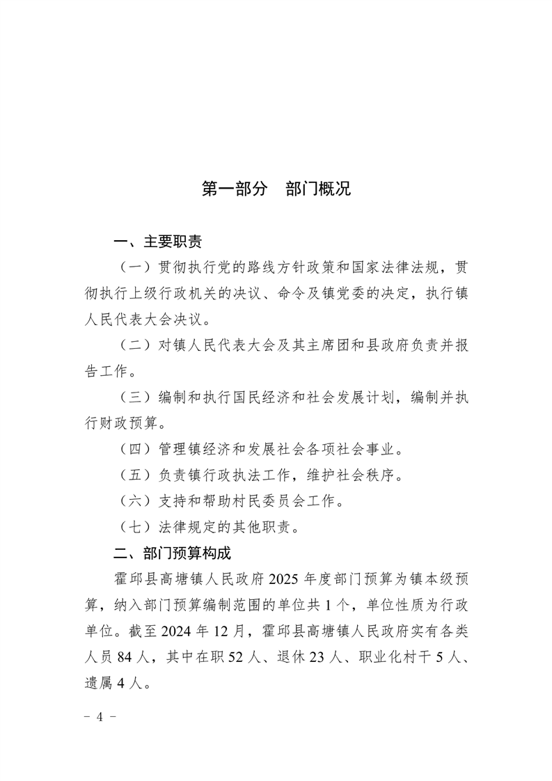
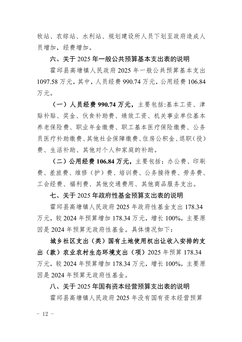
返回首页
长辈版
无障碍
网站首页
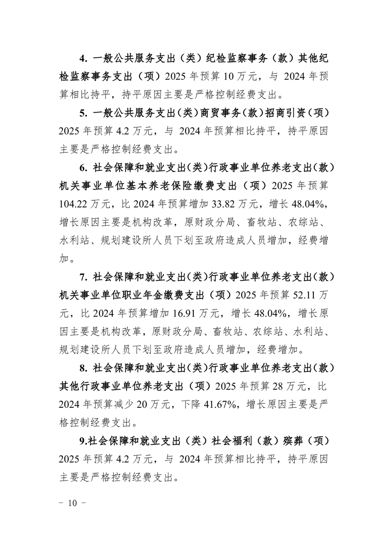
>
信息公开
>霍邱县高塘镇
>
财政资金
>
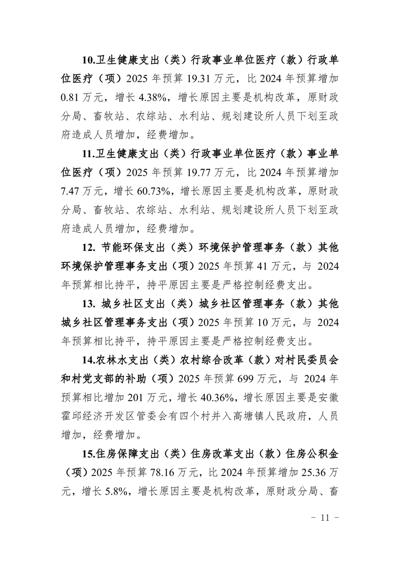
年度财政预决算
索
引
号:
11341423003236617Y/202502-00006
组配分类:
年度财政预决算
发布机构:
霍邱县高塘镇
主题分类:
财政、金融、审计、统计
成文日期:
暂无
发文日期:
2025-02-05 14:59
文 号:
关
键
词:
名 称:
高塘镇人民政府2025年部门预算公开
有
效
性:
有效
高塘镇人民政府2025年部门预算公开
浏览次数:
来源:霍邱县高塘镇
时间:2025-02-05 14:59
我要纠错
文字大小:[
大
中
小
]
背景色:
附表:霍邱县高塘镇人民政府 2025 年预算报表(14 张).pdf
附件:2025年高塘镇人民政府项目支出绩效目标公开.pdf
标签:
文件下载
政策咨询
如果您对该政策文件有疑问,可以拨打标题上方的电话咨询相关部门。
打印本页
关闭窗口