返回首页
长辈版
无障碍
网站首页
>
信息公开
>霍邱县龙潭镇
>
基层重点领域信息公开
>
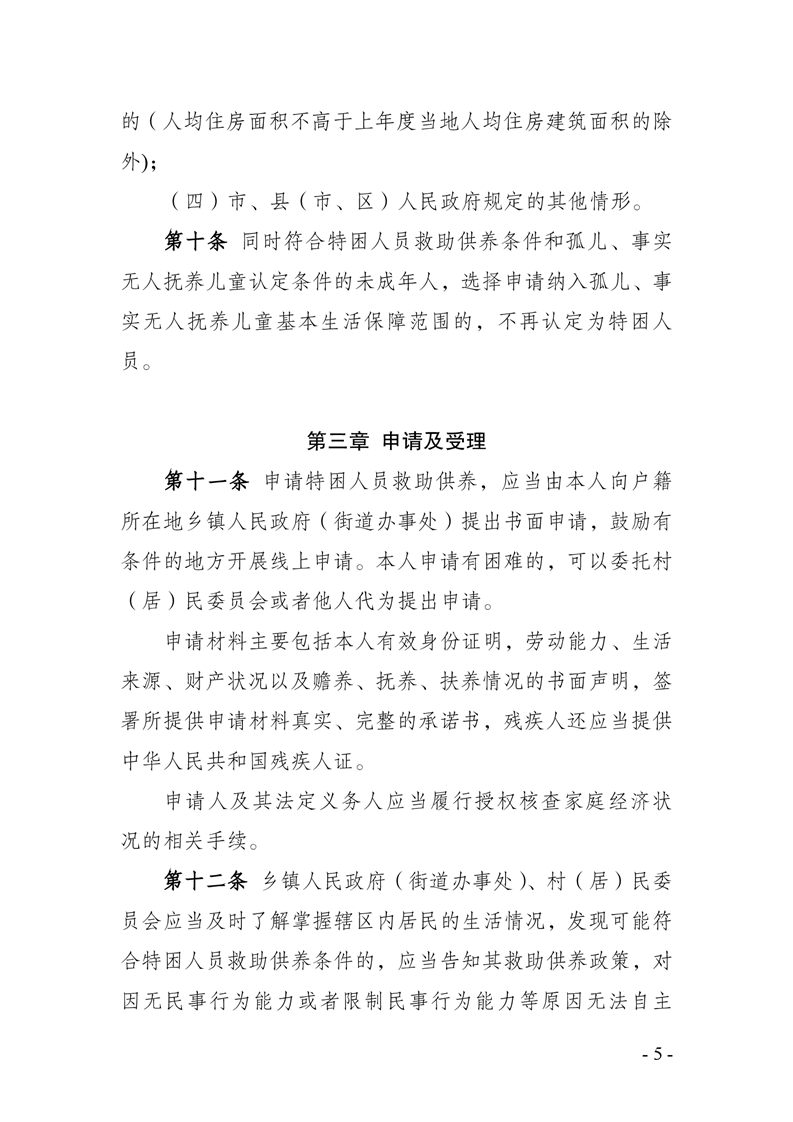
社会救助
>
特困人员救助供养
索
引
号:
/202012-00016
组配分类:
特困人员救助供养
发布机构:
霍邱县龙潭镇
主题分类:
其它,其他
成文日期:
暂无
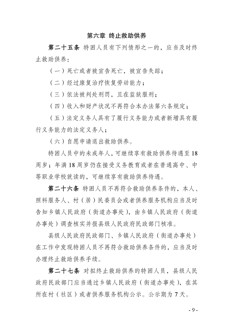
发文日期:
2025-12-15 10:09
文 号:
皖民社救字〔2021〕74号
关
键
词:
特困人员
名 称:
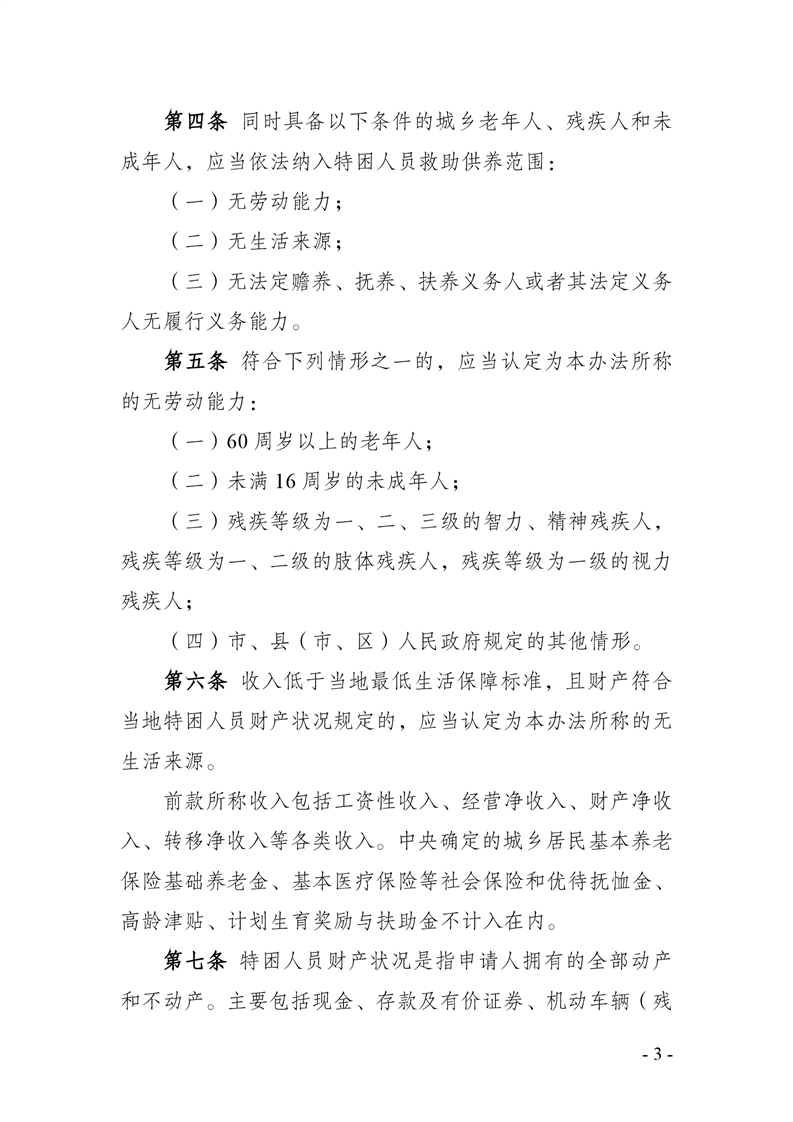
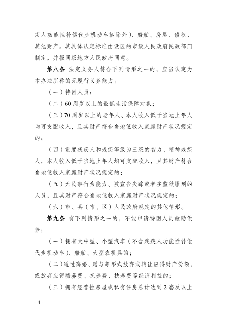
【政策法规】《安徽省特困人员认定办法》 (皖民社救字〔2021〕74号)(新增)
有
效
性:
有效
【政策法规】《安徽省特困人员认定办法》 (皖民社救字〔2021〕74号)(新增)
浏览次数:
来源:霍邱县龙潭镇
时间:2025-12-15 10:09
我要纠错
文字大小:[
大
中
小
]
背景色:
标签:
文件下载
政策咨询
如果您对该政策文件有疑问,可以拨打标题上方的电话咨询相关部门。
打印本页
关闭窗口