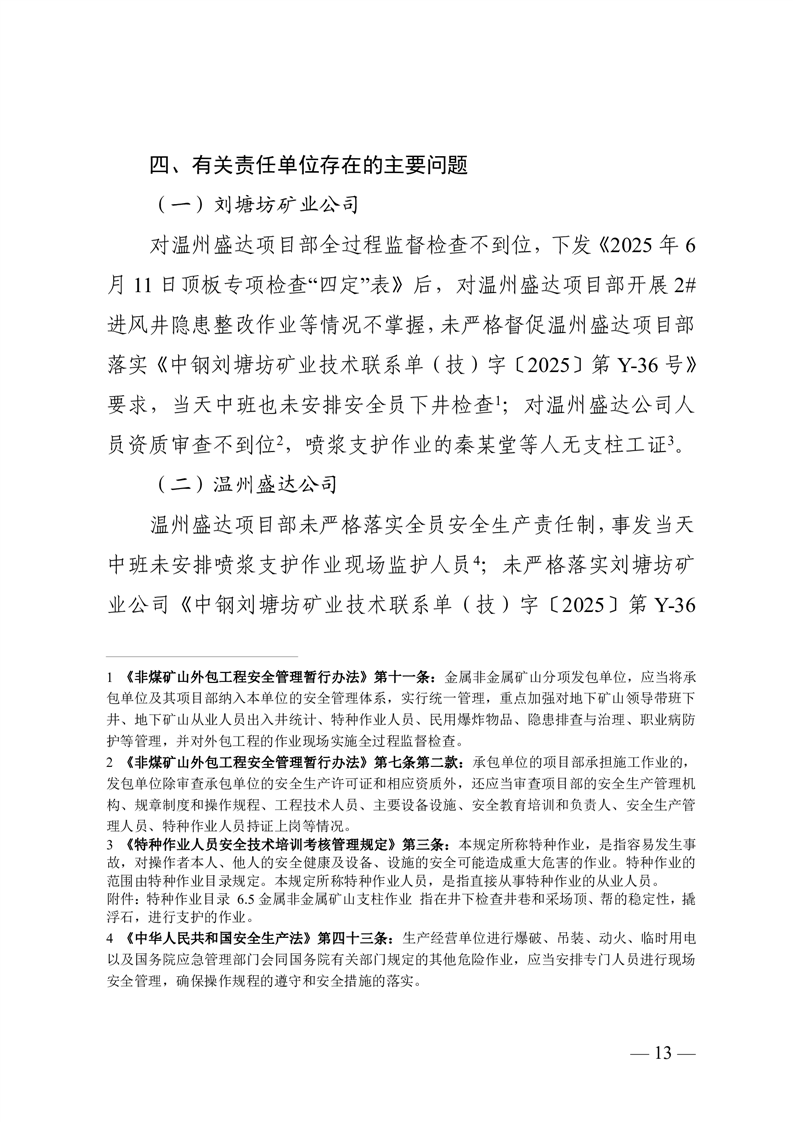
返回首页
长辈版
无障碍
网站首页
>
信息公开
>霍邱县应急局
>
基层重点领域信息公开
>
安全生产
>
行政管理
>
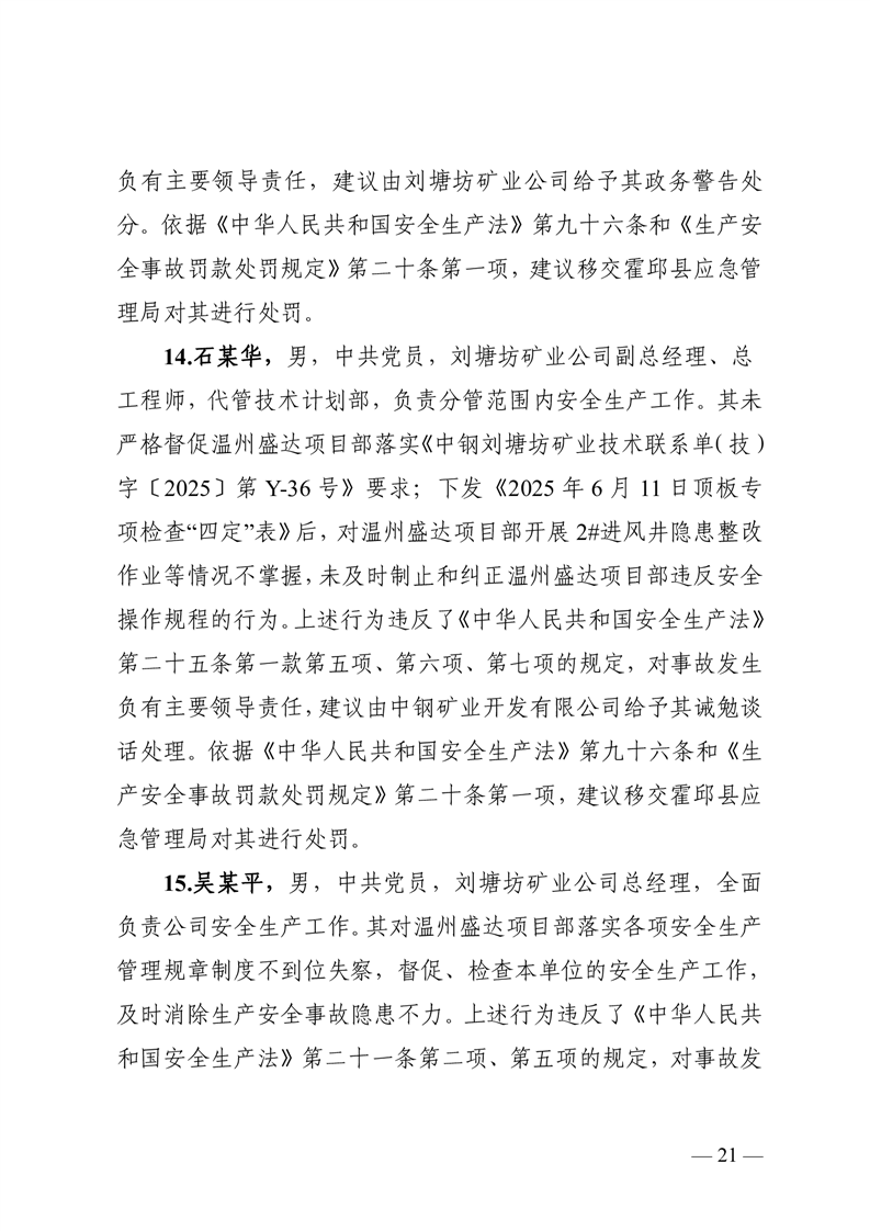
事故通报
索
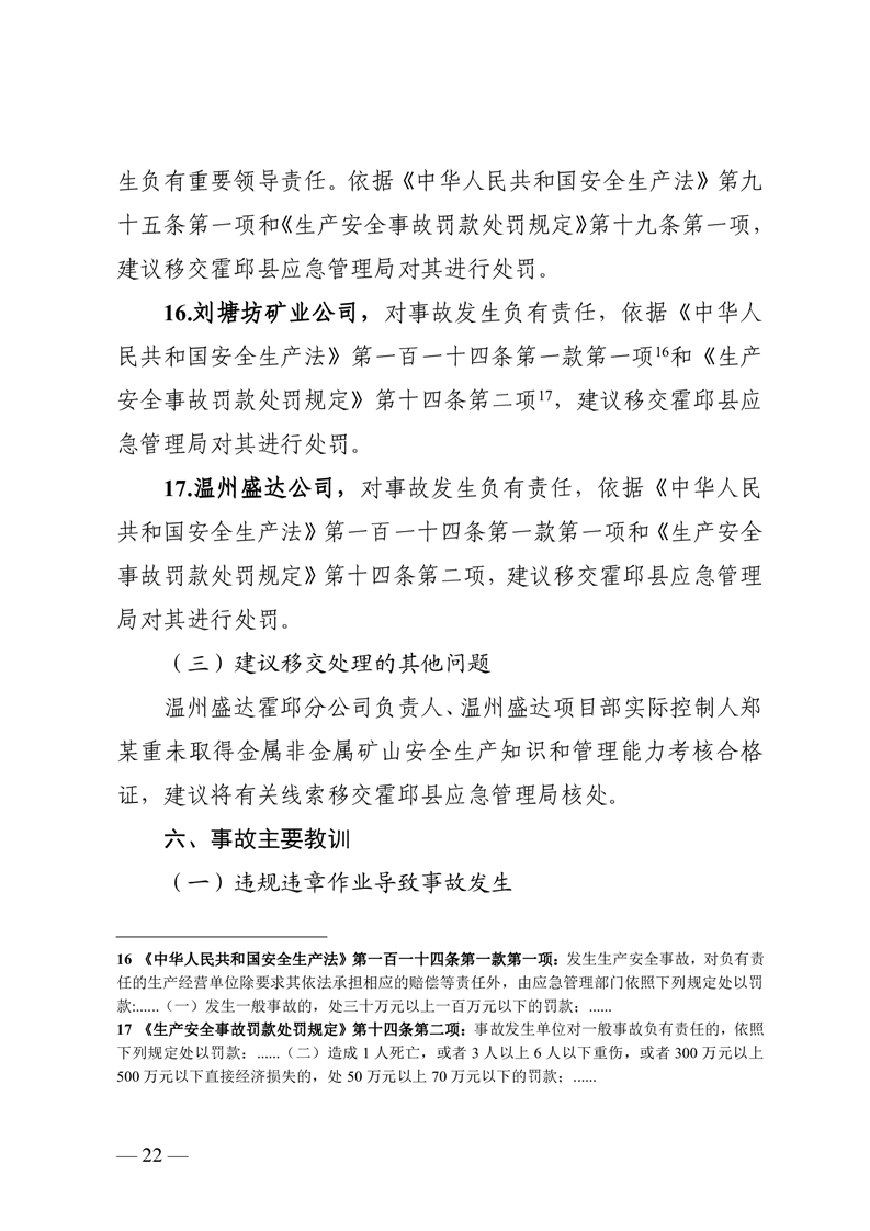
引
号:
/202509-00049
组配分类:
事故通报
发布机构:
霍邱县应急局
主题分类:
气象、应急
成文日期:
暂无
发文日期:
2025-09-01 18:09
文 号:
关
键
词:
名 称:
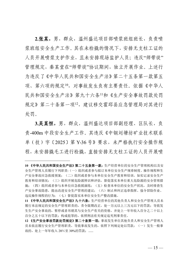
六安霍邱中钢集团安徽刘塘坊矿业有限公司“6·12”一般冒顶事故调查报告
有
效
性:
有效
六安霍邱中钢集团安徽刘塘坊矿业有限公司“6·12”一般冒顶事故调查报告
浏览次数:
来源:霍邱县应急局
时间:2025-09-01 18:09
我要纠错
文字大小:[
大
中
小
]
背景色:
标签:
文件下载
政策咨询
如果您对该政策文件有疑问,可以拨打标题上方的电话咨询相关部门。
打印本页
关闭窗口