返回首页
长辈版
无障碍
网站首页
>
信息公开
>霍邱县应急局
>
重点领域公开
>
安全生产
>
隐患管理
索
引
号:
11341423788579977H/202003-00005
组配分类:
隐患管理
发布机构:
霍邱县应急局
主题分类:
公安、安全生产、司法,其他
成文日期:
暂无
发文日期:
2023-08-01 10:06
文 号:
关
键
词:
名 称:
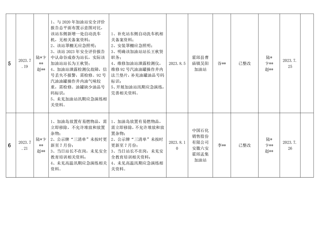
霍邱县应急管理局2023年7月隐患排查治理“三清单”
有
效
性:
有效
霍邱县应急管理局2023年7月隐患排查治理“三清单”
浏览次数:
来源:应急局
时间:2023-08-01 10:06
我要纠错
文字大小:[
大
中
小
]
背景色:
标签:
文件下载
政策咨询
如果您对该政策文件有疑问,可以拨打标题上方的电话咨询相关部门。
打印本页
关闭窗口