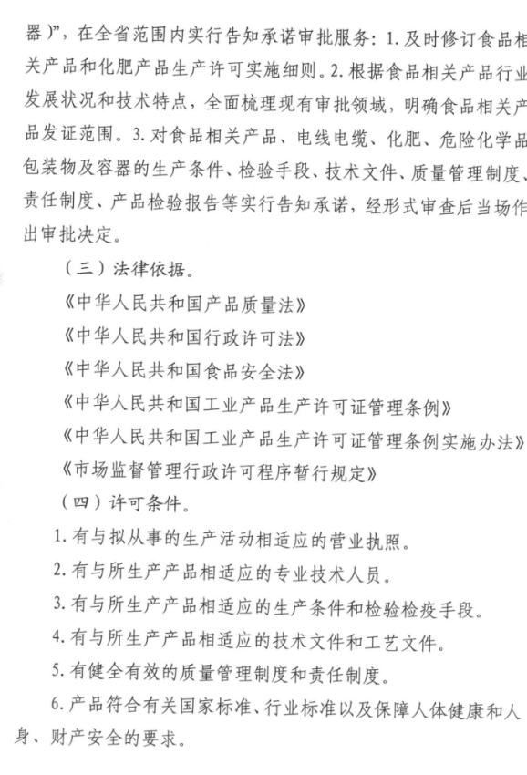
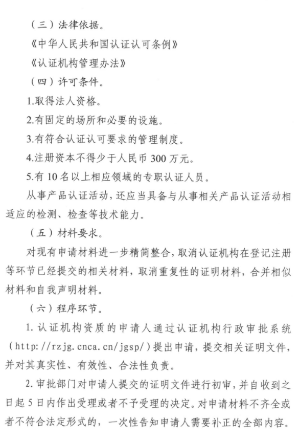
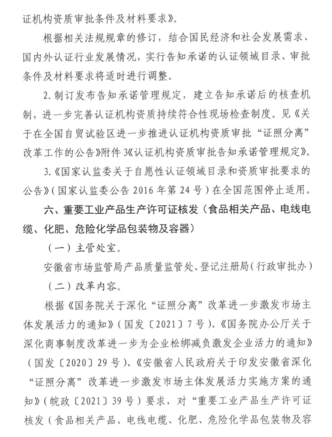
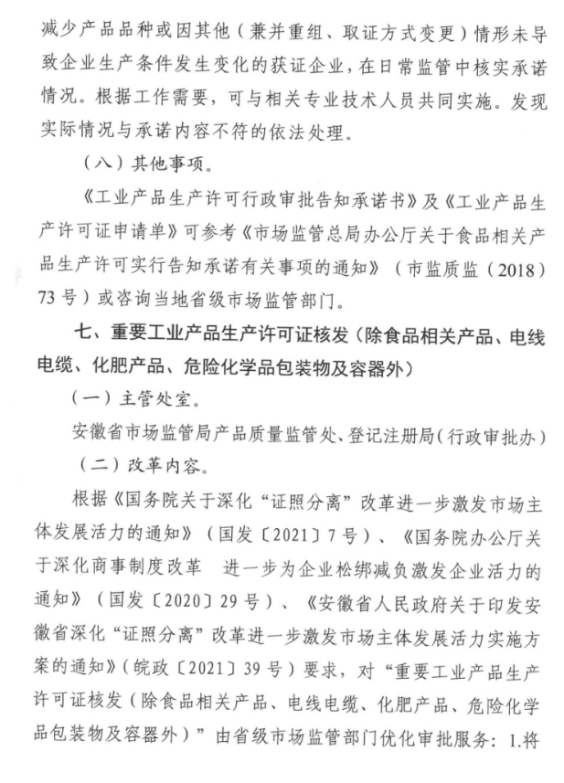
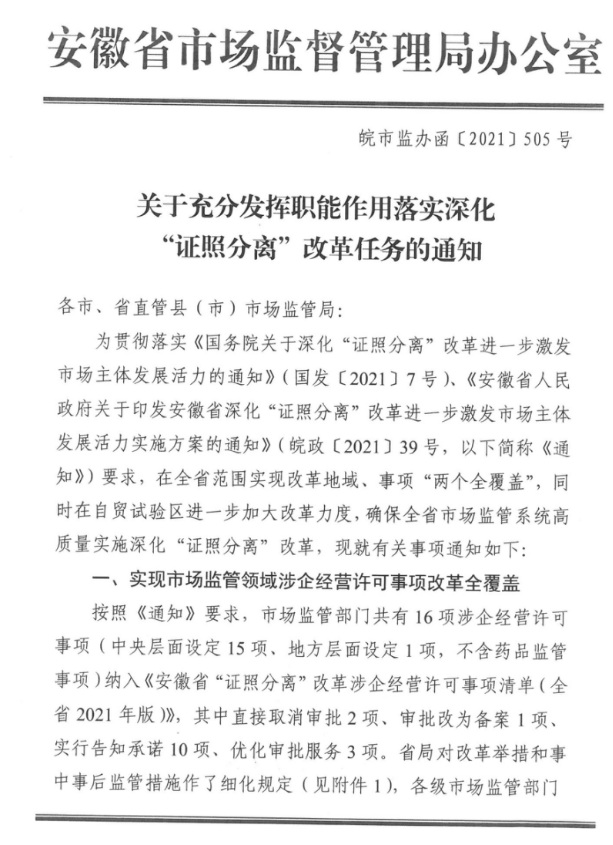
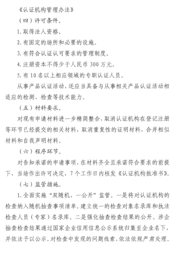
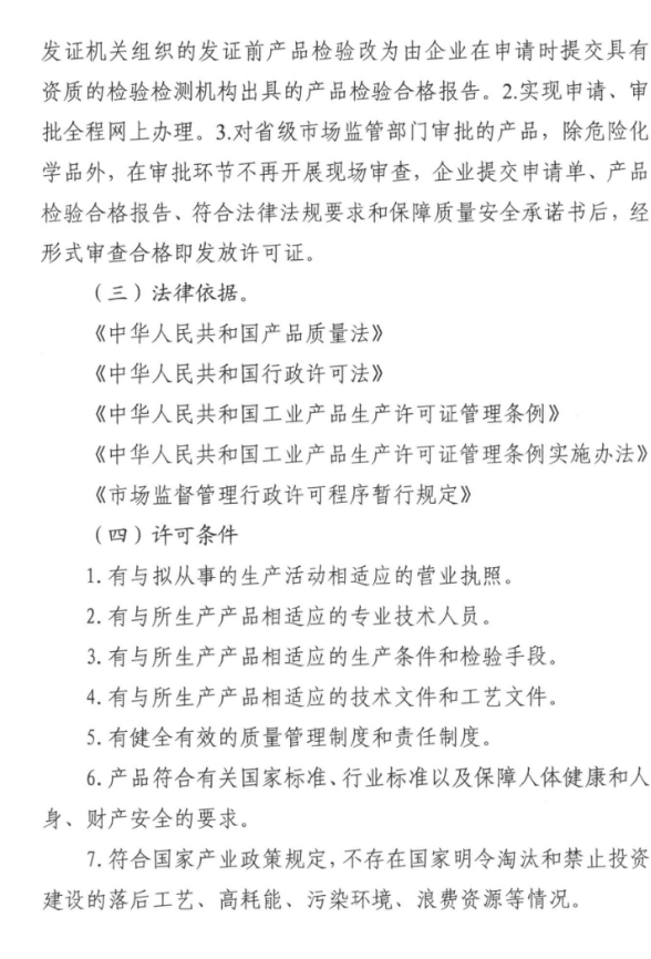
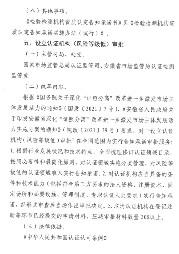
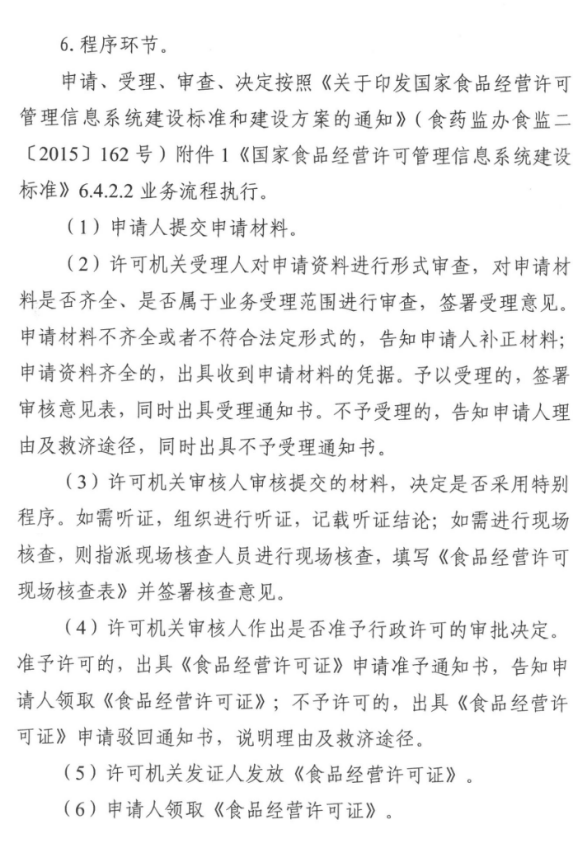
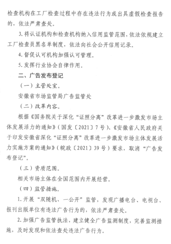
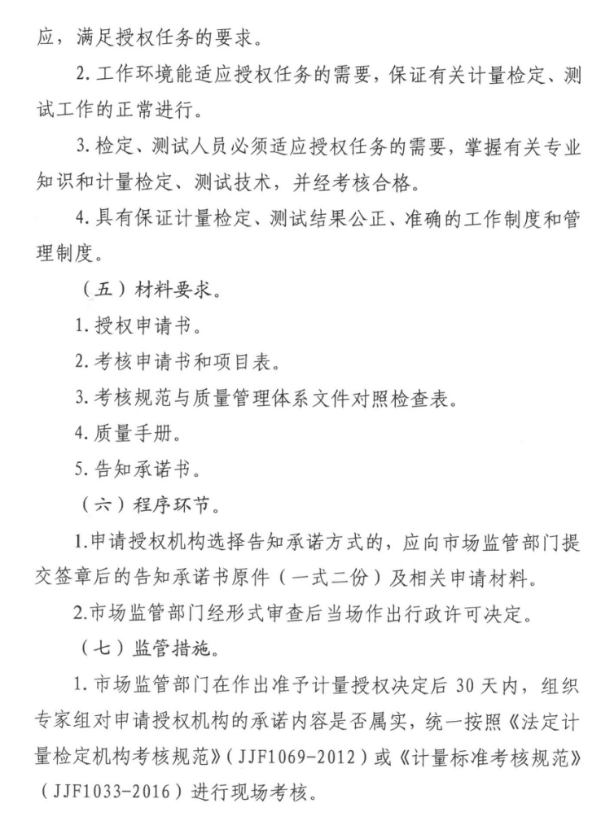
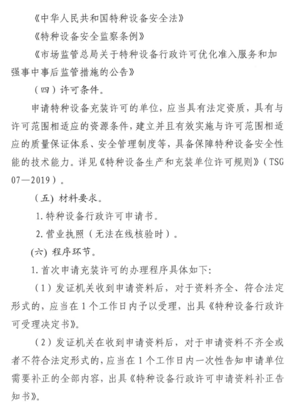
转发关于充分发挥职能作用落实深化“证照分离”改革任务的通知

浏览次数: 来源:霍邱县市场监管局(知识产权局) 时间:2021-09-16 16:19    文字大小:[ ]   背景色:       

 

转发关于充分发挥职能作用落实深化

“证照分离”改革任务的通知

 

各县区市场监管局,金寨县行政审批局,市局开发区分局:

现将安徽省市场监督管理局办公室《关于充分发挥职能作用落实深化“证照分离”改革任务的通知》(皖市监办函﹝2021﹞505号)转发给你们,请认真贯彻落实。

 

 

                           2021年9月14日

 


  六安市市场监督管理局办公室               2021914日印发

标签:
文件下载
政策咨询

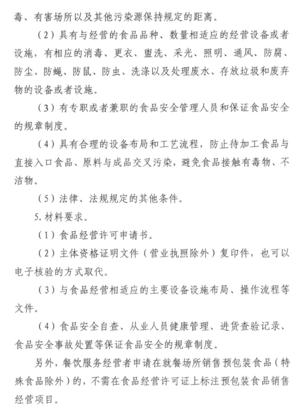
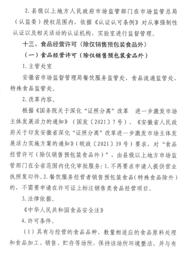
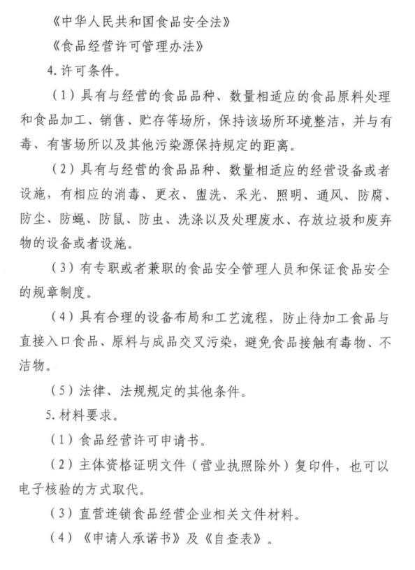
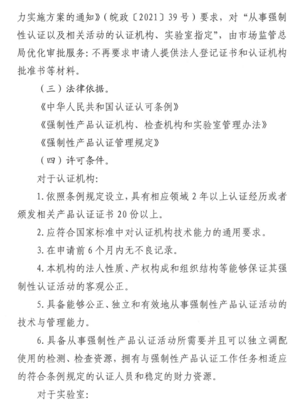
如果您对该政策文件有疑问,可以拨打标题上方的电话咨询相关部门。