返回首页
长辈版
无障碍
网站首页
>
信息公开
>霍邱县生态环境分局
>
行政权力运行
>
行政强制
>
行政强制流程
索
引
号:
000000180802000/201909-00003
组配分类:
行政强制流程
发布机构:
霍邱县生态环境分局
主题分类:
城乡建设、环境保护,其他
成文日期:
暂无
发文日期:
2025-02-21 16:05
文 号:
关
键
词:
行政强制流程
名 称:
霍邱县生态环境分局行政强制流程
有
效
性:
有效
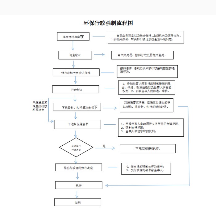
霍邱县生态环境分局行政强制流程
浏览次数:
来源:霍邱县生态环境分局
时间:2025-02-21 16:05
我要纠错
文字大小:[
大
中
小
]
背景色:
标签:
文件下载
政策咨询
如果您对该政策文件有疑问,可以拨打标题上方的电话咨询相关部门。
打印本页
关闭窗口